Understanding Sermorelin Function: Benefits for Recovery and Performance
Introduction
Sermorelin is making waves in the fitness world, and for good reason. This synthetic version of growth hormone-releasing hormone is like that secret weapon you didn’t know you needed. It’s not just about pumping iron; it’s about recovery and performance, too. Think of it as your personal coach that helps crank up the natural production of human growth hormone (hGH).
But wait, there’s more! This powerful peptide doesn’t just stop at boosting muscle repair and energy levels. It’s also got your back when it comes to improving sleep quality and metabolic health. Sounds pretty sweet, right?
But here’s the kicker: with all this hype, you might be wondering how sermorelin stacks up against the usual recovery therapies. Is it really a safer, more effective option for those of us looking to level up our health and performance? Let’s break it down.
Explain Sermorelin: Mechanism and Biological Role
Alright, let’s break this down. You’ve got this synthetic analog of growth hormone-releasing hormone (GHRH) that demonstrates the sermorelin function, which is basically your pituitary gland’s best buddy. It kicks your body into gear to pump out human growth hormone (hGH), which is crucial for everything from metabolism to muscle gains and bouncing back after a tough workout.
So, how does it work? Picture this: it binds to specific receptors in your anterior pituitary, firing up the transcription of hGH messenger RNA. This indicates that the sermorelin function results in more hGH being secreted, which helps you maintain that hormonal balance in check. Unlike those direct hGH injections that can feel like a risky gamble, the sermorelin function encourages your body to produce its own hormones. Less risk, more reward-sounds good, right?
Research shows that this stuff can help you pack on lean muscle mass. We’re talking an average gain of 2.1 kg for folks in the studies. Plus, it’s got a hand in regulating your metabolism, especially when it comes to lipid metabolism and glucose balance. That’s a big deal if you’re looking to tackle metabolic disorders and keep your energy levels steady.
And here’s the kicker: it keeps your hypothalamic-pituitary feedback mechanisms intact. This means you can explore how your endocrine system works without throwing everything out of whack.
At Men's Health Clinic, we get it-life’s busy. That’s why we offer flexible treatment options. Whether you want to swing by for weekly visits or prefer to self-inject from home, we’ve got your back. Our specialists are here to support you, helping you hit those restoration and performance goals without any hassle.
So, are you ready to take control of your health? You don’t have to be perfect. You just have to start.

Outline Benefits of Sermorelin for Recovery and Performance
The sermorelin function acts as your secret weapon for recovery and performance. Let’s break down the perks:
- Muscle Rehab on Steroids: Seriously, this stuff cranks up your hGH levels, speeding up muscle repair and cutting down on downtime after workouts or injuries. Perfect for those of you hustling through life, trying to keep your game strong without long breaks.
- Energy Boost Galore: Users are buzzing with energy and vitality. Imagine tackling your workouts and daily grind like a champ. Who doesn’t want that?
- Sleep Like a Baby: This magic potion helps you hit deeper sleep cycles. That’s crucial for recovery and keeping your hormones in check. Corporate warriors, you need this to recharge like a pro.
- Lean Muscle Gains: With hGH kicking in, you’ll see muscle growth and strength improvements due to the sermorelin function. Athletes and gym rats, this is your jam.
- Fat Loss Sidekick: It helps your body burn fat more efficiently. If you’re looking to sculpt that physique and stay ahead of the competition, this is vital.
- Immune System Boost: Higher hGH levels mean a stronger immune system. Stay healthy and resilient against whatever life throws your way.
At Men's Health Clinic, we get it. Life’s busy. That’s why we offer flexible treatment options, like weekly appointments or home self-injections. You can easily fit this therapy into your packed schedule. And guess what? Pricing starts at just $15 a week. No waiting, no delays. Hitting your rehab and performance goals has never been easier.

Compare Treatment Options: Sermorelin vs. Other Recovery Therapies
When you're looking at recovery therapies, you gotta stack them up against the alternatives like synthetic human growth hormone (hGH), peptides like Ipamorelin, and those traditional anabolic steroids. Let’s break it down.
- Ghrh Analogs vs. Synthetic hGH: Sure, synthetic hGH can give you a quick boost in hormone levels, but it’s got some serious baggage-think acromegaly and hormonal chaos. On the flip side, the sermorelin function helps your body crank out its own hGH, which means fewer nasty side effects. This natural vibe is a game changer for keeping your hormones in check and feeling good, thanks to that sweet negative feedback loop with somatostatin.
- Ghrh Analogs vs. Ipamorelin: Both Sermorelin and Ipamorelin are solid at getting hGH flowing, but Sermorelin's been around longer and has a better safety rap sheet. Ipamorelin might be the go-to for curbing your appetite, but Sermorelin’s all about balancing hormones and maximizing growth hormone levels. Plus, you can mix it up with other peptides or treatments to really boost your health and energy, particularly by utilizing the sermorelin function.
- Ghrh Analogs vs. Anabolic Steroids: Anabolic steroids can pump up your muscles fast, but they come with a laundry list of side effects-hormonal mess and heart risks, anyone? Ghrh analogs, on the other hand, promote natural muscle growth and recovery without the drama. And let’s be real, they’re usually easier on the wallet too-$249 for a one-time hit and $199 a month.
In a nutshell, if you’re on the hunt for recovery therapies that balance safety and effectiveness, the sermorelin function is a treatment worth considering. It offers a smoother ride than synthetic hGH, Ipamorelin, or anabolic steroids. Sure, you might experience some mild injection site redness or a bit of fatigue, but those side effects are pretty minimal, making this option look even better.
Detail Administration and Safety of Sermorelin Therapy
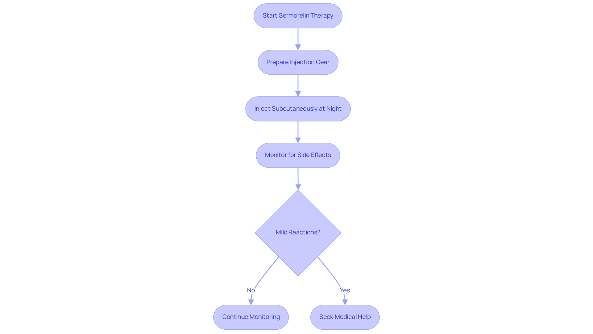
Alright, let’s break this down. You’re looking at a peptide that’s usually injected under the skin - yep, that’s subcutaneous for you science buffs - preferably at night. Why? Because it syncs up with your body’s natural growth hormone release. Start with a dosage of 300 mcg once a night, and tweak it based on what your body needs. Oh, and do this 60 to 90 minutes after your last meal to really get the most bang for your buck.
- Get Your Gear Right: Grab a small insulin syringe and aim for the fatty tissue - think your belly or thigh. And hey, don’t stick to the same spot every time! Rotate those injection sites to keep things comfy and avoid any tissue drama.
- Keep It Real on Safety: Most folks handle this treatment like champs, but some might feel a bit off - think mild reactions like soreness at the injection site, headaches, or flushing. Severe reactions? Rare, but if you think you’re having an allergic response, don’t mess around - get medical help ASAP. Regular check-ins with your doc are key to making sure you’re on the right track with your dosage. Clinical studies show that most people tolerate Sermorelin function just fine, with side effects that are usually mild and short-lived.
And here’s a pro tip: keep an eye on your metabolic parameters - blood glucose and insulin levels - so you can dodge any potential pitfalls that come with growth hormone therapy. Remember what Olympia Pharmaceuticals says: "Always follow your prescription label and your prescriber’s instructions" to keep your treatment safe and effective.
You got this! Just take it one step at a time.

Conclusion
Sermorelin therapy? Yeah, it’s like your secret weapon for recovery and performance. Think of it as a natural way to crank up those human growth hormone (hGH) levels. By giving your pituitary gland a little nudge to produce hGH, sermorelin helps with muscle repair, boosts your energy, and keeps your hormones in check. If you’re looking to level up your physical game and recovery, this is definitely worth considering.
Let’s break down the perks of sermorelin. First off, it speeds up muscle rehab. Who doesn’t want that? Then there’s improved energy and sleep quality - because we all know how crucial those Z’s are. Plus, it helps with fat loss and gives your immune system a solid boost. Compared to synthetic hGH and other recovery options, sermorelin is a safer, more sustainable choice. It cuts down on the risk of nasty side effects while promoting your body’s natural hormone production. And let’s not forget, it’s flexible and affordable, making it a no-brainer for anyone looking to up their health and performance.
Incorporating sermorelin into your recovery routine doesn’t just help you crush it in the gym; it also supports a well-rounded approach to your overall well-being. As you tackle your fitness journey, embracing something like sermorelin can lead to faster recovery times and a boost in vitality. So, why not take that first step toward this game-changing treatment? It could be the key to hitting those personal health goals and unlocking your full potential. Remember, you don’t have to be perfect. You just have to start.
Frequently Asked Questions
What is sermorelin and what is its function?
Sermorelin is a synthetic analog of growth hormone-releasing hormone (GHRH) that stimulates the pituitary gland to produce human growth hormone (hGH), which is essential for metabolism, muscle development, and recovery after exercise.
How does sermorelin work in the body?
Sermorelin binds to specific receptors in the anterior pituitary gland, promoting the transcription of hGH messenger RNA, leading to increased secretion of hGH and helping maintain hormonal balance.
What are the benefits of using sermorelin compared to direct hGH injections?
Unlike direct hGH injections, which can carry risks, sermorelin encourages the body to produce its own hormones, reducing risks while potentially offering greater rewards.
What effects does sermorelin have on muscle mass and metabolism?
Research indicates that sermorelin can help increase lean muscle mass, with an average gain of 2.1 kg in studies, and it plays a role in regulating metabolism, particularly lipid metabolism and glucose balance.
How does sermorelin affect the endocrine system?
Sermorelin helps maintain the hypothalamic-pituitary feedback mechanisms, allowing for a better understanding of the endocrine system without disrupting its balance.
What treatment options are available for sermorelin administration?
At Men's Health Clinic, patients have flexible treatment options, including weekly visits or the option to self-inject from home, with support from specialists to help achieve health and performance goals.
List of Sources
- Explain Sermorelin: Mechanism and Biological Role
- Sermorelin - Wikipedia (https://en.wikipedia.org/wiki/Sermorelin)
- Sermorelin: Advancing Research on Growth Hormone Research (https://redandblack.com/sponsored/sermorelin-advancing-research-on-growth-hormone-research/article_06852044-da09-4326-aa8c-ce567cebd8f6.html)
- Sermorelin.com Launches Physician-Led Telehealth for GLP-1 Combination Use (https://usatoday.com/press-release/story/28355/sermorelin-com-launches-physician-led-telehealth-for-glp-1-combination-use)
- Sermorelin: A better approach to management of adult-onset growth hormone insufficiency? - PMC (https://pmc.ncbi.nlm.nih.gov/articles/PMC2699646)
- Sermorelin Peptide: Unlocking Potential in Research Domains (https://thenewshawks.com/sermorelin-peptide-unlocking-potential-in-research-domains)
- Outline Benefits of Sermorelin for Recovery and Performance
- What Should Athletes Know About Sermorelin? | USADA (https://usada.org/spirit-of-sport/athletes-know-sermorelin)
- Sermorelin for Energy, Sleep, and Fat Loss: Does It Work? - HB Pharmacy (https://hbpharmacy.com/sermorelin-energy-sleep-fat-loss-does-it-work)
- Sermorelin and Recovery: The Ultimate Guide for Men (https://gamedaymenshealth.com/blog/sermorelin-and-recovery-guide)
- How Long Does It Take To See Results From Sermorelin Therapy? - Expert Insights | Regenics Blog (https://regenics.com/how-long-does-it-take-to-see-results-from-sermorelin-therapy)
- Compare Treatment Options: Sermorelin vs. Other Recovery Therapies
- Sermorelin vs. Synthetic HGH: Which Growth Hormone Therapy Is Right for You in Edina, MN? (https://medicalspecialistsmn.com/post/sermorelin-vs-synthetic-hgh)
- Sermorelin: A better approach to management of adult-onset growth hormone insufficiency? - PMC (https://pmc.ncbi.nlm.nih.gov/articles/PMC2699646)
- Sermorelin vs. HGH: Unveiling Peptide Therapy Benefits (https://hydramed.com/blog/sermorelin-vs-hgh-comparing-peptide-therapies)
- Is Sermorelin Safer Than HGH? | AlphaMan Men's Clinic (https://alphamanclinic.com/is-sermorelin-safer-than-hgh)
- The Safety and Efficacy of Growth Hormone Secretagogues - PMC (https://pmc.ncbi.nlm.nih.gov/articles/PMC5632578)
- Detail Administration and Safety of Sermorelin Therapy
- Sermorelin Dosage Chart | Olympia Pharmaceuticals (https://olympiapharmacy.com/blog/sermorelin-dosage-chart)
- Sermorelin Peptide: Comprehensive Guide for Practitioners and Patients (https://rupahealth.com/post/sermorelin-peptide-guide-for-practitioners-and-patients)
- Sermorelin Side Effects Explained: Risks and Benefits (https://atlasmenshealth.com/blog/sermorelin-side-effects-explained-risks-and-benefits)
- What are the long‑term effects and safety considerations of chronic subcutaneous sermorelin therapy in an adult patient (e.g., with growth‑hormone deficiency or off‑label anti‑aging use)? (https://droracle.ai/articles/891203/what-are-the-longterm-effects-and-safety-considerations-of)
- Sermorelin Therapy Benefits, Risks, Uses, Approval, and Side Effects (https://healthline.com/health/sermorelin)

