Will Stopping TRT Lower Hematocrit? Key Insights for Executives
Introduction
Let’s talk about hematocrit, shall we? If you’re on testosterone replacement therapy (TRT), understanding this little number is crucial. Hematocrit measures how many red blood cells are cruising around in your bloodstream, and trust me, it’s a big deal for oxygen transport and your overall health.
Now, here’s the kicker: TRT can really shake things up with your hematocrit levels. If you’re not careful, you might find yourself facing some serious risks, like cardiovascular issues. Yikes, right? So, what happens to your hematocrit when you hit the brakes on TRT? And how does that affect your health?
These are the questions we need to tackle. Let’s dive in and uncover some critical insights that’ll help you manage your wellness while on TRT. You got this!
Define Hematocrit and Its Importance in TRT
Let’s talk about hematocrit, shall we? It’s that blood test that tells you how many red blood cells (RBCs) are cruising around in your bloodstream. For guys, normal levels usually hang out between 38.3% and 48.6%. Why does this matter? Well, it’s all about how well your blood can carry oxygen, which is pretty crucial for your overall health and performance.
Now, if you’re on testosterone replacement therapy (TRT), keeping an eye on those blood volume ratios is a big deal. Too many red blood cells can thicken your blood, and that’s a recipe for cardiovascular trouble-think hypertension and stroke. Not cool, right?
Here’s the kicker: testosterone can ramp up red blood cell production. Studies show that once you start TRT, your blood cell concentration can start climbing within a month, and it keeps going up depending on the dose. Moderate increases in hematocrit-up to about 52%-are linked to lower mortality rates. But if you hit over 54%, it’s time to hit the brakes and reassess. The American Endocrine Society suggests checking in if your blood cell count goes above that, especially if you’re feeling any symptoms.
But don’t freak out just yet! Case studies reveal that while a spike in red blood cells can sound alarming, it’s manageable with regular monitoring and smart adjustments to your TRT dosage. One study even pointed out that not all increases are bad news, especially for anemic folks. TRT can actually help tackle anemia and boost overall health. This is why understanding blood cell concentration is key in managing TRT-it helps healthcare providers make choices that keep you safe while maximizing the benefits of testosterone.
So, what’s the takeaway? It is crucial to keep your hematocrit levels in check, especially when considering if stopping TRT will lower hematocrit. Regular monitoring will stopping TRT lower hematocrit, as it allows you to address any issues early, whether that means tweaking your dosage or performing a little bloodletting to keep those red blood cell counts down. And hey, don’t forget to hydrate before your blood tests! Staying hydrated helps ensure those measurements are spot on and not misleading.
This proactive approach guarantees you get all the benefits of TRT without putting your heart health at risk. If you’re curious about personalized consultations for testosterone replacement therapy and optimizing your wellness, why not schedule a chat at the Men's Health Clinic? They’ve got affordable options-$35 for once a week or $55 for twice a week. You’ll get tailored care that fits your health needs like a glove.

Examine How TRT Influences Hematocrit Levels
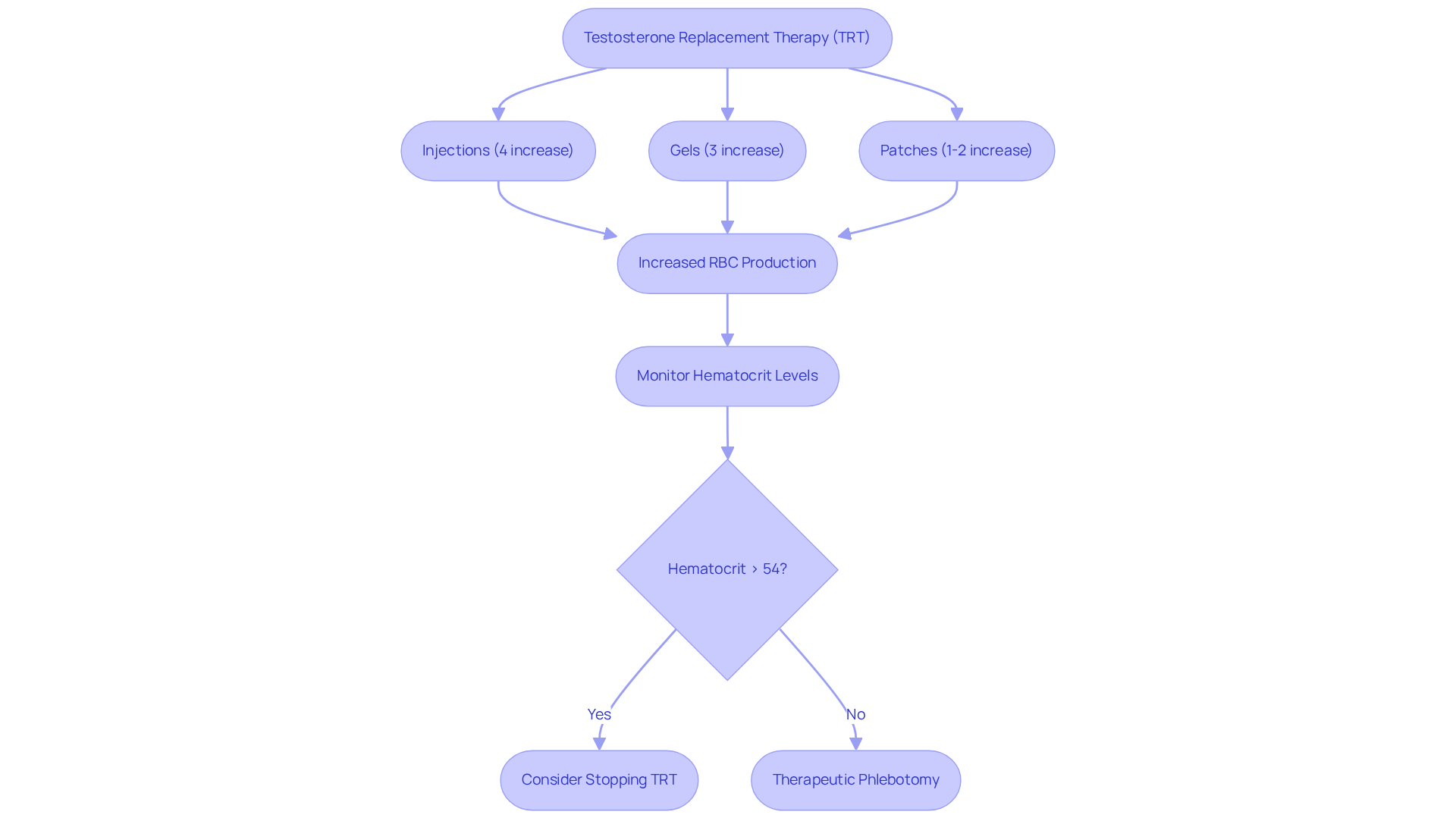
Alright, let’s talk about testosterone replacement therapy (TRT) and how it messes with your blood cells. You see, TRT isn’t just about feeling like a champ; it actually cranks up your red blood cell production. How? Well, testosterone boosts erythropoietin, the hormone that tells your bone marrow to kick it into high gear and pump out more red blood cells (RBCs). So, if you’re on TRT, don’t be surprised if your RBC levels start climbing, sometimes even hitting over that normal range of 38-50%. Studies show that you might see those numbers jump pretty quickly in the first few months, which is why keeping an eye on them is crucial to avoid issues like polycythemia.
Now, if you’re an executive relying on TRT to keep your game strong, understanding how this all works is key. More red blood cells can thicken your blood, and that’s not great news for your heart. We’re talking potential risks like hypertension. Research has shown that the increase in blood cell concentration varies depending on how you’re getting your testosterone:
- About 4% for injections
- 3% for gels
- 1-2% for patches
So, what’s the play? Monitoring your blood cell levels at the start, three months in, six months later, and then yearly if things are stable is the way to go.
But here’s the kicker: TRT can actually improve your circulation, which is a game-changer for endurance and recovery-super important for busy pros like you. Just remember, while a boost in red blood cells isn’t automatically dangerous, it does need some careful management. If your hematocrit levels go over 54%, it might be time to consider whether stopping TRT will lower hematocrit and to think about a therapeutic phlebotomy to manage those clotting risks.
This understanding isn’t just for kicks; it helps you make informed choices about your treatment. You want to balance your health needs with the potential side effects of TRT. And hey, if you’re looking for affordable options, check out what we’ve got at Men’s Health Clinic. We offer testosterone replacement therapy starting at just $35 a week for once a week or $55 for twice a week. It’s all about making it work for your busy life. Our specialists are here for personalized consultations to help you boost your well-being and performance with tailored TRT options. Remember, you don’t have to be perfect. You just have to start!

Analyze the Health Implications of Lower Hematocrit
Hey there, let’s talk about something that might hit close to home: low red blood cell volume. If you’re a guy on testosterone replacement therapy (TRT), this is something you definitely want to keep an eye on. Why? Because symptoms like fatigue, weakness, and shortness of breath can really mess with your game. And let’s be real, nobody wants to feel like they’re dragging through life, especially if you’re an executive who needs to be sharp and on point.
So, what’s the deal? When your red blood cell count dips, it can lead to some serious health issues. We’re talking heart failure and cognitive impairment-yikes! Studies show that guys on TRT might actually see an increase in their blood cell concentration, which is a good thing. But here’s the kicker: if you stop TRT without a solid plan, it will raise the question of whether stopping TRT will lower hematocrit, and that’s a one-way ticket to feeling less than stellar.
Here’s a stat that’ll make you sit up: men with low red blood cell volume have a whopping 58.9% higher risk of dying within 30 days compared to those with normal levels. That’s not just a number; it’s a wake-up call. If you’re thinking about stopping TRT, you need to understand what will stopping TRT lower hematocrit mean for your health.
Now, let’s get to the good stuff. At Men's Health Clinic, we’ve got your back with flexible and affordable TRT options. Prices start at just:
- $20 for once a week
- $36 for twice
- $48 for three times a week
That means you can keep your health in check without breaking the bank. Plus, TRT isn’t just about physical gains; it can also help tackle mental wellness issues like depression and anxiety, which are all too common when testosterone levels drop.
So, if you’re ready to take charge of your health, remember: you don’t have to be perfect. You just have to start. Let’s make those proactive steps together!

Explore Management Strategies for Hematocrit in TRT
Let’s talk about something that might not come up at the barbershop: keeping your blood cell count in check while on testosterone replacement therapy (TRT). It’s crucial for your safety and can seriously boost your results. Think of it like checking your tire pressure before a long drive. You don’t want to be that guy stuck on the side of the road, right?
- Keep an Eye on Those Numbers
You should be getting your blood cell counts checked regularly - baseline, three months in, six months, and then yearly. If those numbers creep over 54%, it’s time to chat with your doc. They might suggest dialing back your testosterone dose, switching up the formula, or even doing a therapeutic phlebotomy to lower those red blood cell counts. - Hydration is Key
Staying hydrated isn’t just for summer BBQs. It’s a game changer for your blood cell levels. Toss in some healthy lifestyle changes - like ditching the smokes and eating a balanced diet - and you’re on the right track. Did you know that quitting smoking can cut your chances of erythrocytosis by 2.2 times? Plus, keeping your weight in check helps too. - Get Moving
Aim for 150 minutes of moderate aerobic exercise each week, plus some strength training. Think of it as leveling up your metabolic function and hormonal balance. And don’t forget about nutrition! Focus on stable blood sugar and bone health with lean proteins, veggies, and calcium-rich foods. - Monitor Like a Pro
Erythrocytosis can sneak up on you over time. About 10% of guys develop it after a year on TRT, and that jumps to 38% after ten years. So, regular check-ins are a must. - Tailor Your Approach
Case studies show that older, overweight men with functional hypogonadism need to keep a closer eye on their blood cell levels. If you find your counts are high, consider dose adjustments or switching to transdermal options, which tend to cause fewer spikes than injections.
In short, keeping tabs on your hematocrit while on TRT raises the question of whether stopping TRT will lower hematocrit, which isn’t just smart - it’s essential. By avoiding certain treatments, you will stop TRT lowering hematocrit, which helps you dodge potential health issues and keeps you feeling your best. Remember, you’re in control of your health journey. You don’t have to be perfect. You just have to start!

Conclusion
Let’s get real for a second: keeping your hematocrit levels in check is a must if you’re on testosterone replacement therapy (TRT). It’s a bit of a wild ride, though, because testosterone can pump up your red blood cell production. Too much of a good thing? Yeah, it can lead to some serious health risks. So, if you’re thinking about stopping TRT, you gotta know how it’ll mess with those hematocrit levels. It’s all about keeping your health and performance on point.
Here’s the deal: if you’re on TRT, you need to keep an eye on your hematocrit. Elevated levels? They can lead to complications like hypertension and heart issues. Low levels? You might find yourself dragging, feeling fatigued, or having trouble focusing. So, what can you do? Here are some solid moves:
- Adjust Your Dosage: Talk to your doc about tweaking your testosterone levels. It’s all about finding that sweet spot.
- Stay Hydrated: Seriously, drink up! Keeping hydrated helps manage those levels like a champ.
- Live Healthy: Get moving, eat right, and make those lifestyle changes count. Your body will thank you.
Regular blood tests and chats with your healthcare provider are key. You want to make informed choices about your TRT and keep your health in check.
Now, let’s wrap this up. Stopping TRT can shake up your hematocrit levels, and that’s why you need to be proactive about your health. Don’t just think about the short-term effects; consider how it’ll impact your long-term well-being. Take charge of your health journey! Seek out personalized care and navigate the TRT maze like a pro. Remember, you’re in control of your health, and every little step counts. You don’t have to be perfect. You just have to start!
Frequently Asked Questions
What is hematocrit and why is it important in TRT?
Hematocrit is a blood test that measures the percentage of red blood cells (RBCs) in the bloodstream. It is important in testosterone replacement therapy (TRT) because it indicates how well blood can carry oxygen, which is crucial for overall health and performance.
What are the normal hematocrit levels for men?
Normal hematocrit levels for men typically range between 38.3% and 48.6%.
How does testosterone affect red blood cell production?
Testosterone can increase red blood cell production. After starting TRT, blood cell concentration can begin to rise within a month and may continue to increase depending on the dosage.
What hematocrit levels are considered safe during TRT?
Moderate increases in hematocrit up to about 52% are associated with lower mortality rates. However, levels exceeding 54% should prompt a reassessment of the treatment.
What should be done if hematocrit levels rise above 54%?
If hematocrit levels go above 54%, it is recommended to check in with a healthcare provider, especially if any symptoms are present.
Can increases in red blood cells during TRT be managed?
Yes, while a spike in red blood cells can be concerning, it is manageable through regular monitoring and adjustments to the TRT dosage.
How can TRT benefit individuals with anemia?
TRT can help address anemia and improve overall health, making it beneficial for those with low red blood cell counts.
Why is regular monitoring of hematocrit levels important during TRT?
Regular monitoring is crucial to identify and address any issues early, such as adjusting dosage or performing bloodletting, to maintain heart health while maximizing the benefits of testosterone.
What should individuals do before getting a blood test for hematocrit?
Individuals should stay hydrated before their blood tests, as proper hydration helps ensure accurate measurements.
Where can individuals seek personalized consultations for TRT?
Individuals can schedule consultations at the Men's Health Clinic, which offers tailored care for testosterone replacement therapy at affordable rates.
List of Sources
- Define Hematocrit and Its Importance in TRT
- Testosterone use causing erythrocytosis - PMC (https://pmc.ncbi.nlm.nih.gov/articles/PMC5647167)
- What Causes High Hematocrit (and Why It Matters For Men On TRT) (https://brentwoodmd.com/what-causes-high-hematocrit)
- Testosterone Therapy and Elevated Blood Count Overview – Millennium Wellness Center (https://hormonebalance.org/testosterone-therapy-and-elevated-blood-count-overview)
- Examine How TRT Influences Hematocrit Levels
- What Causes High Hematocrit (and Why It Matters For Men On TRT) (https://brentwoodmd.com/what-causes-high-hematocrit)
- Testosterone use causing erythrocytosis - PMC (https://pmc.ncbi.nlm.nih.gov/articles/PMC5647167)
- Analyze the Health Implications of Lower Hematocrit
- Anemia Tied to Mild Cognitive Impairment Risk (https://alzinfo.org/articles/diagnosis/anemia-tied-to-mild-cognitive-impairment-risk)
- Hematocrit Increase, Reduced Death in Hypogonadal Men: Implications of Testosterone Therapy (TTh) on Anemia and Complete Blood Count and Paradigm Shift of its Risk Factor (https://mediresonline.org/article/hematocrit-increase-reduced-death-in-hypogonadal-men-implications-of-testosterone-therapy-tth-on-anemia-and-complete-blood-count-and-paradigm-shift-of-its-risk-factor)
- Association between hematocrit and the 30-day mortality of patients with sepsis: A retrospective analysis based on the large-scale clinical database MIMIC-IV - PMC (https://pmc.ncbi.nlm.nih.gov/articles/PMC8947025)
- Testosterone Replacement Therapy in Correcting Anemia in Men With Hypogonadism (https://jamanetwork.com/journals/jamanetworkopen/fullarticle/2811115)
- Analysis Finds Anemia, Hemoglobin Associated with Cognitive Impairment | Docwire News (https://docwirenews.com/post/analysis-finds-anemia-hemoglobin-associated-with-cognitive-impairment)
- Explore Management Strategies for Hematocrit in TRT
- High Hematocrit on TRT? Here's How to Reduce It. (https://honehealth.com/edge/how-to-lower-hematocrit-on-trt?srsltid=AfmBOopkw71jokmMcdvdZ-S0sGxMTUtgt_XjgXnR75Xk1tw5txpXVhxY)
- How to Lower Hematocrit on TRT | Gameday Men’s Health (https://gamedaymenshealth.com/blog/how-to-lower-hematocrit-on-trt)
- What is the recommended hematocrit level threshold for concern in adult men with hypogonadism undergoing testosterone therapy? (https://droracle.ai/articles/718697/what-is-the-recommended-hematocrit-level-threshold-for-concern)
- How should hematocrit levels be monitored and managed in patients undergoing testosterone replacement therapy? (https://droracle.ai/articles/263493/how-should-hematocrit-levels-be-monitored-and-managed-in)
- Managing Elevated Hematocrit in Testosterone Therapy: Risks, Studies, (https://revolutionhealth.org/blogs/news/managing-elevated-hematocrit-testosterone-therapy?srsltid=AfmBOopwekSknoambjQpDjR8UNBw5JrFfbmN5-yUpqqcLhcDCwspCTYD)

