Understanding the Effects of Low Testosterone in Men's Health
Introduction
Low testosterone isn’t just some buzzword; it’s a sneaky little disruptor that can mess with your health in ways you might not even realize. As testosterone levels start to dip-usually in your 30s-you might find yourself dealing with a bunch of challenges. Think diminished libido, loss of muscle mass, mood swings, and feeling more tired than usual. It’s crucial to get a grip on these effects because they don’t just hit your body; they can take a toll on your emotional health and overall quality of life.
So, how do you spot the signs of low testosterone? And what can you do to get your mojo back? This article dives into the nitty-gritty of testosterone, its role in men’s health, and how to navigate the diagnosis and treatment process. It’s your roadmap to reclaiming your vitality and feeling like the best version of yourself.
Define Testosterone and Its Role in Men's Health
Alright, let’s talk testosterone. This steroid hormone, mainly cranked out by your testicles, is a big deal for guys. It’s what gives you that manly edge - think facial hair, a booming voice, and those muscles you’ve been working on. But it’s not just about looking good; testosterone is crucial for a bunch of important stuff:
- Libido and Sexual Function: Let’s be real - testosterone is key for keeping your sex drive alive and kicking. If your levels dip, you might notice your libido taking a nosedive and, yeah, erectile dysfunction can crash the party too. That’s a serious buzzkill for your quality of life.
- Muscle and Bone Health: This hormone is like your personal trainer, helping you bulk up and get stronger. It also boosts bone density, which is a game-changer in keeping osteoporosis at bay, especially as you age.
- Mood Regulation: Feeling down? Your testosterone levels might be playing a part. Low levels can lead to fatigue, irritability, and even depression. Not cool, right?
Now, here’s the kicker: research shows that about 10% of men over 50 deal with hormone deficiency, and signs can start showing up as early as 40. After 30, your testosterone levels start to drop, thanks to things like aging Leydig cells and shifting hormone signals. But don’t sweat it too much - hormone replacement therapy (HRT) can help. Many guys notice a boost in energy and mood within just 2-4 weeks of starting treatment.
Keeping your testosterone levels in check is vital for your sexual health and overall well-being. It impacts a ton of bodily functions. So, understanding how this hormone works is key to recognizing the effects of low levels on your health and why seeking treatment matters. At Men's Health Clinic, we’ve got your back with flexible and affordable HRT options, starting at just $20 for weekly sessions. That’s right - getting back to feeling like yourself doesn’t have to break the bank. You can start and come back for your next dose whenever you’re ready.
So, what are you waiting for? Let’s get you back in the game!

Explore the Impacts of Low Testosterone on Health and Well-Being
Let’s get real for a second. Low levels of the male hormone, also known as hypogonadism, can lead to the effects of low testosterone in men that can mess with your life in ways you might not even realize. Think fatigue, reduced muscle mass, and that stubborn body fat that just won’t quit. And don’t even get me started on bone density. It’s like your body’s saying, "Hey, I’m not as strong as I used to be!"
But wait, there’s more. Hair loss and gynecomastia - yeah, that’s right, we’re talking about enlarged breast tissue - are also on the list of things that can happen when your hormone levels drop. Not exactly the look you’re going for, right?
Now, let’s talk about the emotional rollercoaster. Mood swings? Check. Irritability? Double check. And if you’re feeling more down than usual, you’re not alone. Many guys report higher levels of depression and anxiety as a result of the effects of low testosterone in men when their hormones are out of whack. It’s like your brain’s playing tricks on you, making it hard to focus or remember stuff. That can really throw a wrench in your daily grind and work performance.
And here’s the kicker: sexual dysfunction. We’re talking decreased libido, erectile dysfunction, and a serious drop in sexual satisfaction. That can put a strain on your relationships and lead to some serious emotional distress.
So, what’s the game plan? Recognizing these symptoms is step one. You gotta be aware of what’s going on before you can tackle it. Don’t hesitate to seek out medical advice and treatment. Trust me, getting on top of this can seriously .
Remember, you don’t have to be perfect. You just have to start.

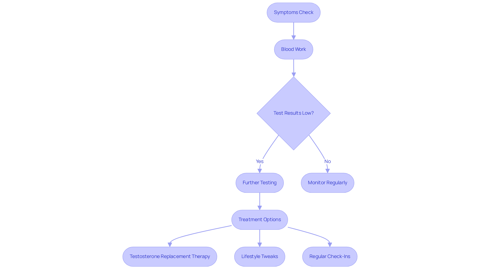
Understand Diagnosis and Treatment Options for Low Testosterone
Let’s discuss the effects of low testosterone in men, which might hit a little too close to home. Yeah, it’s awkward, but many guys out there are facing the as a real issue. So, how do you figure out if your testosterone levels are in the basement? Here’s the lowdown:
- Symptom Check: First off, take a good look at how you’re feeling. Are you dragging your feet? Low libido? Irritable? Mood swings? These are classic signs that indicate the effects of low testosterone in men might be causing your hormones to throw a tantrum.
- Blood Work: Next up, it’s time to hit the lab. Testosterone levels are usually checked with a blood test in the morning when your levels are at their peak. If you’re clocking in below 300 nanograms per deciliter (ng/dL), that’s generally considered low. Fun fact: about 2.1% of men are dealing with the effects of low testosterone in men.
- Further Testing: If those tests come back low, don’t panic just yet. You might need some additional tests to rule out other culprits like diabetes or obesity, which can mess with your hormone game.
Treatment Options:
- Testosterone Replacement Therapy (TRT): This is where the magic happens. TRT can come in the form of injections, patches, gels, or pellets. The goal? Get your testosterone back to a normal range. Studies show that TRT can seriously help with issues like erectile dysfunction and low sex drive, which are among the effects of low testosterone in men, ultimately boosting your overall quality of life.
- Lifestyle Tweaks: Want to boost those hormone levels naturally? Get moving! Aim for 150 minutes of moderate aerobic activity each week. Pair that with a balanced diet packed with lean proteins, veggies, whole grains, and calcium. And don’t forget about stress management! Keeping a healthy weight is crucial-about 30% of overweight guys are dealing with low hormone levels. Plus, good sleep hygiene is key. Keep your bedroom cool and stick to a regular sleep schedule to help your hormones stay in check.
- Regular Check-Ins: Don’t just set it and forget it. Regular follow-ups are essential to tweak your treatment plan based on how you’re doing and what the lab results say. Monitoring your hormone levels and overall well-being during TRT is essential to identify the effects of low testosterone in men before they escalate into a problem.
So, there you have it! By understanding these diagnostic and treatment options, you can take charge of your health and tackle the challenges that come with the effects of low testosterone in men. Remember, you don’t have to be perfect. You just have to start!

Implement Lifestyle Changes for Optimal Testosterone Management
Wanna boost your testosterone levels? Let’s get real about some lifestyle changes that can help you out. Here’s the game plan:
- Get Moving: You know that feeling when you crush a workout? That’s your testosterone saying, "Thanks, bro!" Strength training and high-intensity interval training (HIIT) are your best friends here. Research shows that hitting those big muscle groups can pump up your hormone levels fast. Aim for at least 150 minutes of moderate aerobic exercise each week, plus 2-4 strength sessions with compound moves like squats and deadlifts. Trust me, your body will thank you.
- Eat Right: Think of your diet as the fuel for your testosterone engine. Load up on healthy fats, proteins, and micronutrients. Lean meats, nuts, avocados, and leafy greens are your go-tos. And don’t sleep on foods like onions, oysters, and fatty fish - they’re like secret weapons for keeping your hormones in check and your blood sugar stable.
- Catch Those Z's: Sleep isn’t just for the weak; it’s when your body does its best work. Most of your hormone release happens during REM sleep, so aim for 7-9 hours of quality shut-eye each night. If you’re skimping on sleep, you’re shortchanging your testosterone. Keep your room cool and stick to a sleep routine to level up your rest.
- Chill Out: Stress is a total buzzkill for testosterone. When cortisol spikes, your hormone production takes a hit. So, what can you do? Try . Regular physical activity can also help you manage stress like a champ, keeping your hormones balanced.
- Cut the Booze and Cigs: Let’s be real - too much alcohol and smoking are like kryptonite for your testosterone. Keep your drinks to one a day and ditch the smokes. Excessive drinking can tank your hormone levels and lead to the effects of low testosterone in men, which can mess with your sexual function.
By making these changes, you’re not just boosting your testosterone; you’re stepping up your overall health game. Remember, you don’t have to be perfect. You just have to start!

Conclusion
Alright, let’s break it down. Understanding low testosterone isn’t just some medical mumbo jumbo; it’s a game-changer for your health. This hormone is like the secret sauce that affects everything from your strength to your mood. So, if you’re feeling off, it’s time to pay attention and take charge of your health.
Here’s the deal: testosterone plays a huge role in your libido, muscle and bone health, and even how you feel day-to-day. When it dips, you might notice fatigue creeping in, your muscles shrinking, and your mood taking a nosedive. It’s like your body’s way of waving a red flag, saying, "Hey, something’s not right!"
So, what can you do about it? Let’s get into some actionable steps:
-
Get Checked: Don’t be shy-talk to your doc about getting your testosterone levels checked. It’s a simple blood test, and knowledge is power.
-
Consider Treatment: If your levels are low, hormone replacement therapy might be on the table. It’s not just about boosting numbers; it’s about feeling like yourself again.
-
Make Lifestyle Changes: Hit the gym, eat right, and get enough sleep. These aren’t just buzzwords; they’re your cheat codes for better health.
Remember, tackling low testosterone isn’t just about getting those hormone levels back up. It’s about leveling up your entire quality of life. By making smart choices, seeking help when you need it, and tweaking your lifestyle, you can kick those low testosterone blues to the curb.
So, what are you waiting for? Take that first step. You don’t have to be perfect; you just have to start. You’ve got this!
Frequently Asked Questions
What is testosterone and why is it important for men's health?
Testosterone is a steroid hormone primarily produced by the testicles, essential for various aspects of men's health, including libido, muscle and bone health, and mood regulation.
How does testosterone affect libido and sexual function?
Testosterone is crucial for maintaining a healthy sex drive. Low testosterone levels can lead to a decreased libido and may contribute to erectile dysfunction.
What role does testosterone play in muscle and bone health?
Testosterone helps increase muscle mass and strength while also boosting bone density, which is important for preventing osteoporosis, especially as men age.
Can low testosterone levels impact mood?
Yes, low testosterone levels can lead to fatigue, irritability, and depression, affecting overall mood and mental health.
At what age do testosterone levels typically start to decline in men?
Testosterone levels begin to decline after the age of 30, with signs of hormone deficiency potentially appearing as early as 40. Approximately 10% of men over 50 experience hormone deficiency.
What is hormone replacement therapy (HRT) and how can it help?
Hormone replacement therapy (HRT) is a treatment option for men with low testosterone levels. Many men report increased energy and improved mood within 2-4 weeks of starting HRT.
How can men access hormone replacement therapy?
Men can access flexible and affordable HRT options at Men's Health Clinic, with sessions starting at just $20 per week.
List of Sources
- Define Testosterone and Its Role in Men's Health
- Low testosterone signs men can’t ignore — and what experts say about hormone therapy (https://foxnews.com/health/low-testosterone-signs-men-cant-ignore-what-experts-say-about-hormone-therapy)
- A new entry in the dietary guidelines: advice on maintaining healthy testosterone levels (https://statnews.com/2026/01/12/dietary-guidelines-now-include-testosterone-health)
- Comments to the FDA on the Expert Panel on Testosterone Replacement Therapy for Men - Public Citizen (https://citizen.org/article/comments-to-the-fda-on-the-expert-panel-on-testosterone-replacement-therapy-for-men)
- Testosterone Replacement Therapy for Men in 2026: Answers, Costs, Myths, and Your Next Steps - VidaVital MD (https://vidavitalmedical.com/testosterone-replacement-therapy-for-men-in-2026-answers-costs-myths-and-your-next-steps)
- Explore the Impacts of Low Testosterone on Health and Well-Being
- Mayo Clinic Minute: How low testosterone can affect men's health - Mayo Clinic News Network (https://newsnetwork.mayoclinic.org/discussion/mayo-clinic-minute-how-low-testosterone-can-affect-mens-health)
- Testosterone deficiency in adults and corresponding treatment patterns across the globe - PMC (https://pmc.ncbi.nlm.nih.gov/articles/PMC5422691)
- The real crisis in men’s health (https://washingtonpost.com/ripple/2026/01/28/mens-health-beyond-testosterone)
- Understanding the signs, causes and treatment options for low testosterone (https://uab.edu/news/health-medicine/understanding-the-signs-causes-and-treatment-options-for-low-testosterone)
- Understand Diagnosis and Treatment Options for Low Testosterone
- Low Testosterone: Symptoms, Diagnosis & Treatment - Urology Care Foundation (https://urologyhealth.org/urology-a-z/l/low-testosterone)
- Testosterone levels show steady decrease among young US men | Urology Times (https://urologytimes.com/view/testosterone-levels-show-steady-decrease-among-young-us-men)
- Testosterone deficiency in adults and corresponding treatment patterns across the globe - PMC (https://pmc.ncbi.nlm.nih.gov/articles/PMC5422691)
- Implement Lifestyle Changes for Optimal Testosterone Management
- Exercises That Increase Testosterone Levels, Plus Those That Don't (https://healthline.com/health/does-working-out-increase-testosterone)
- Lifestyle strategies to help prevent natural age-related decline in testosterone - Harvard Health (https://health.harvard.edu/mens-health/lifestyle-strategies-to-help-prevent-natural-age-related-decline-in-testosterone)
- Endogenous transient doping: physical exercise acutely increases testosterone levels-results from a meta-analysis - PubMed (https://pubmed.ncbi.nlm.nih.gov/32297287)
- Various Factors May Modulate the Effect of Exercise on Testosterone Levels in Men - PMC (https://pmc.ncbi.nlm.nih.gov/articles/PMC7739287)
- Can Physical Activity Affect Testosterone? (https://nm.org/healthbeat/healthy-tips/fitness/quick-dose-can-physicial-activity-affect-testosterone)

