Understanding High RBC Counts and Testosterone Therapy Management
Introduction
Let’s get real for a second. If you’re diving into testosterone therapy, you gotta understand how it messes with your red blood cell (RBC) counts. When testosterone levels shoot up, so does erythropoietin production, which cranks up those RBC counts. Sounds good, right? Well, hold up. Too many RBCs can be a health hazard.
So, how do you keep things in check while still enjoying the perks of hormone therapy? This article breaks down the testosterone-RBC connection, digs into what causes those elevated counts, and serves up some solid strategies to keep you feeling your best during testosterone replacement therapy.
Ready to tackle this? Let’s go!
Explain the Link Between Testosterone and High RBC Counts
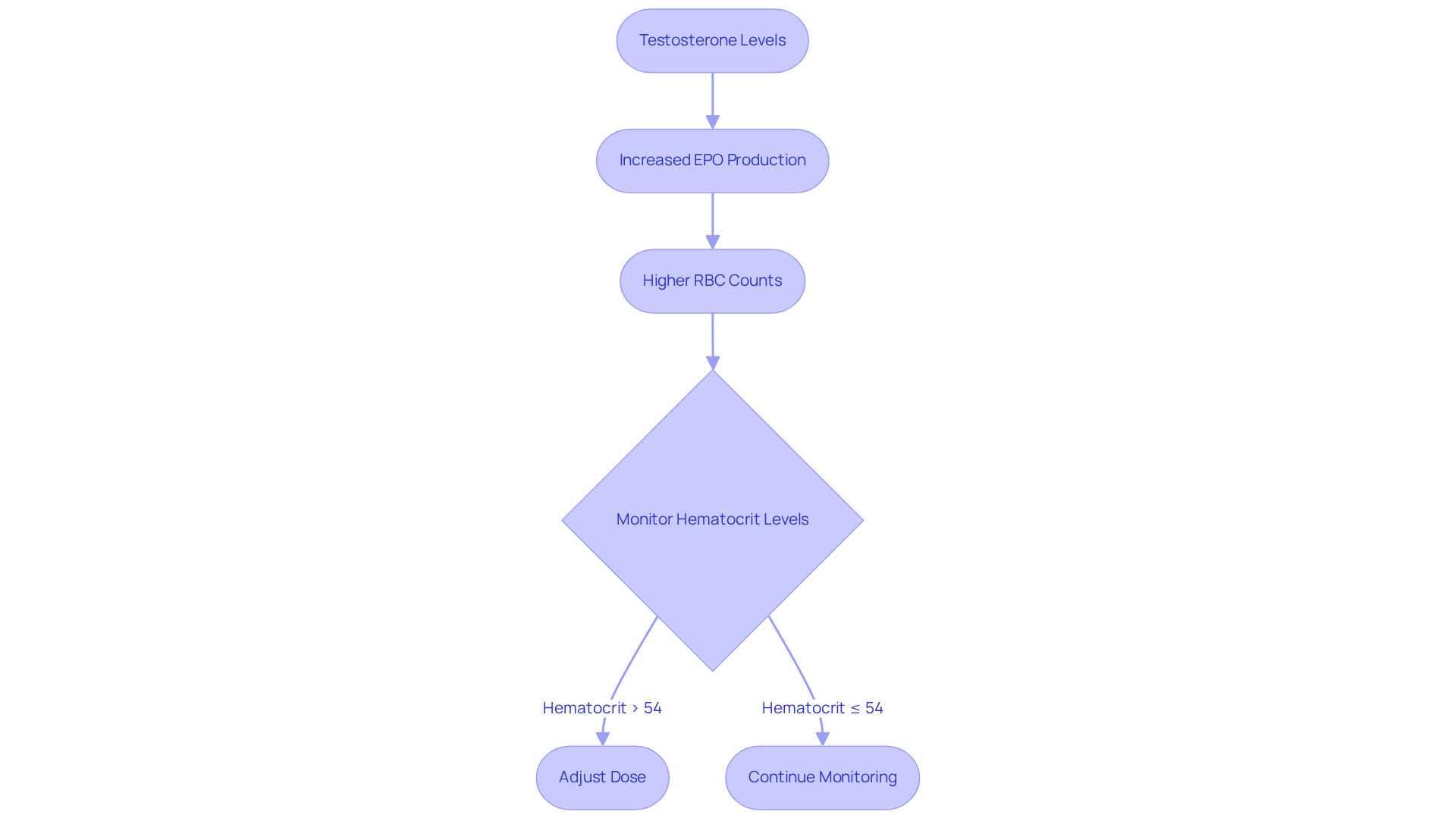
Hey there, let’s talk about testosterone and how it plays a big role in your red blood cell game. You know those little guys? They’re crucial for keeping your energy up and your oxygen flowing. When testosterone levels rise, it kicks up the (EPO), which is like the coach for red blood cell formation. More testosterone means more EPO, and that can lead to a higher volume of red blood cells in your bloodstream. Sounds good, right? But hold up! Too many red blood cells can lead to a condition called erythrocytosis, which can bring on headaches, fatigue, and even blurred vision because your blood gets thicker. Not fun.
Now, here’s the kicker: hormone treatments can really ramp up red blood cell counts, especially in older guys. Research shows that about 42% of younger dudes (ages 19-35) taking a 125 mg dose hit peak red blood cell volume after 12 weeks. But wait for it-75% of older guys (ages 60-75) saw similar boosts in that same timeframe. That’s some serious difference!
The American guidelines say to hit the brakes on hormone therapy if your hematocrit goes over 54%. So, regular check-ups on your blood parameters are a must-before you start and throughout your treatment.
At Men's Health Clinic, we’ve got your back with affordable hormone replacement therapy options. Prices kick off at just $35 for once a week and $55 for twice a week. Understanding the relationship between high RBC testosterone and red blood cell production is key for anyone on TRT. You’ll want to keep tabs on your blood cell concentration at baseline, then again at three, six, and twelve months after starting treatment. If your hematocrit levels start creeping up, we might need to adjust your dose or even do a little phlebotomy to keep things in check. This proactive approach helps you enjoy the benefits of hormone therapy while dodging any nasty side effects.
Ready to take the plunge? Schedule your personalized consultation at Men's Health Clinic and chat with a specialist about your hormone therapy options. You’ve got this!

Identify Causes of Elevated RBC Counts in Men on TRT
Alright, fellas, let’s talk about why your red blood cell (RBC) counts and high rbc testosterone levels might be climbing higher than your gym buddy’s ego after leg day when you’re on hormone replacement therapy (HRT). Here’s the lowdown:
- Hormone Dosage: More isn’t always merrier, but when it comes to hormones, higher doses of high rbc testosterone can pump up RBC production. Team up with your doc to find that sweet spot where you’re feeling great without the extra baggage.
- Frequency of Administration: How you’re getting your hormones matters. Whether you’re going for injections or gels, the . More frequent shots might keep your testosterone levels steady, which could help keep those RBC counts in check.
- Underlying Health Conditions: Got sleep apnea, extra pounds, or chronic lung issues? These can enhance the effects of testosterone replacement therapy (TRT) on high rbc testosterone levels. Your body’s craving more oxygen, which indicates it’s producing more red blood cells and may result in high rbc testosterone.
- Hydration Status: Dehydration is like that sneaky villain in a movie-it can mess with your hematocrit values. So, keep that water bottle handy, especially before you hit the lab for blood tests.
- Genetic Factors: Some guys are just wired to produce more RBCs, and TRT can kick that into overdrive. Knowing your genetic background can help you manage those counts better.
So, there you have it! Keep these factors in mind, and you’ll be better equipped to tackle your health like a champ. Remember, you’re in control of your journey-just take it one step at a time!

Outline Management Strategies for High RBC Counts Due to TRT
Alright, fellas, let’s talk about managing those elevated red blood cell (RBC) counts associated with high rbc testosterone levels when you’re on testosterone replacement therapy (TRT). It’s not just about pumping iron; it’s about keeping your blood in check too. Here’s how to tackle it like a champ:
- Keep an Eye on It: You gotta check your RBC count and hemoglobin every 3 to 6 months. Think of it like checking your gains. Regular monitoring helps catch any spikes early, so you can jump in and fix things before they get out of hand.
- Tweak That Testosterone: If your RBC counts start creeping over 54%, indicating high rbc testosterone, it might be time to adjust your testosterone dosage or change how often you take it. It’s like fine-tuning your workout routine to keep those gains coming without overdoing it.
- Phlebotomy, Baby: If things get serious and you’re dealing with pronounced erythrocytosis, therapeutic phlebotomy could be your go-to. It’s just a fancy way of saying they’ll take some blood out to lower those counts. Safe and sound, and you can do it right in the clinic.
- Stay Hydrated: Water is your best friend. Keeping hydrated helps regulate your blood cell concentration. So, chug that H2O, especially before blood tests. You don’t want dehydration messing with your numbers.
- Live Your Best Life: A healthy lifestyle isn’t just a buzzword; it’s your secret weapon. Regular exercise, a balanced diet, and steering clear of smoking and too much booze can help keep those RBC levels in check. Think of it as leveling up your overall health.
- Consider Meds: Sometimes, your doc might suggest low-dose aspirin to lower the risk of blood clots with those elevated RBC counts. Chat with your healthcare provider about whether that’s a good fit for you.
By following these steps, you can keep your blood cell concentration in check while still reaping the benefits of hormone therapy. Remember, you’re in control of your health journey. You don’t have to be perfect; you just have to !

Emphasize the Importance of Monitoring RBC Levels During TRT
Hey there, buddy! Let’s talk about something that might not be the most exciting topic, but trust me, it’s super important: keeping an eye on your red blood cell (RBC) levels, particularly when experiencing high rbc testosterone during testosterone replacement therapy (TRT). Think of it like checking your fuel gauge before a long road trip. You don’t want to run out of gas halfway through, right?
- Avoiding Complications
First off, regular monitoring is key to spotting those elevated RBC counts before they turn into serious issues. We’re talking about stuff like heart attacks and strokes, which nobody wants on their plate. Research shows that having high rbc testosterone, which can occur with polycythemia when you have too many red blood cells, can crank up your risk for these nasty surprises, especially if you’re on TRT. So, keep that gauge in check! - Tweaking Your Treatment
Next up, keeping tabs on your RBC and hemoglobin levels helps your healthcare team fine-tune your TRT. It’s like adjusting the weights on your barbell to get the best gains without risking injury. You want to stay below 18 g/dL for hemoglobin and 54% for hematocrit. Hitting those numbers is crucial to avoid complications from thickened blood caused by high rbc testosterone. - Personalized Care
Monitoring isn’t just about numbers; it’s about you. It allows for personalized tweaks to your treatment based on how your body responds. Think of it as customizing your workout plan to fit your unique goals. This way, you’re getting the most out of your therapy while keeping your health in check. - Educating Yourself
Regular blood tests are also a golden opportunity for your healthcare provider to fill you in on how TRT affects your body. It’s like having a coach who not only tells you what to do but also explains why it matters. This knowledge helps you stick to your monitoring schedule, which is crucial for your long-term health. - Long-term Health
Finally, ongoing monitoring is all about keeping your health game strong. It lets you catch any adverse effects early on, so you can tackle them head-on. This proactive approach boosts your overall well-being and quality of life while you’re on TRT. You want to stay informed and , right?
So, to wrap it up, don’t underestimate the importance of monitoring your RBC levels during TRT. It’s a fundamental part of keeping you safe and optimizing your treatment outcomes. Remember, you’re in control of your health journey, and every little step counts!

Conclusion
Alright, let’s break this down. If you’re diving into testosterone replacement therapy (TRT), you gotta get a grip on how testosterone messes with your red blood cell (RBC) counts. Sure, it can pump up your RBC production thanks to that erythropoietin boost, but too many RBCs can throw a wrench in your health. So, finding that sweet spot in your testosterone therapy is key to dodging the nasty side effects of erythrocytosis.
Here’s the deal: a bunch of factors can crank up those RBC counts. We’re talking:
- hormone dosage
- how often you’re getting your shots
- any health issues lurking in the background
- how hydrated you are
- even your genetics
Keeping tabs on your blood parameters is a must if you want to keep your treatment safe and effective. By monitoring your hematocrit and hemoglobin levels, you can team up with your healthcare provider to tweak your therapy as needed, keeping those high RBC counts in check.
Now, let’s get real. Managing those elevated RBC levels during TRT isn’t just about getting your hormone levels right; it’s about protecting your overall health. Regular check-ups? Absolutely essential. Living a healthy lifestyle? You bet. And understanding the ins and outs of hormone therapy? That’s your game plan. So, grab that knowledge and those tools to navigate this journey like a pro-your well-being is riding on it.
Frequently Asked Questions
What is the relationship between testosterone and red blood cell (RBC) production?
Testosterone plays a significant role in increasing red blood cell production by stimulating the production of erythropoietin (EPO), which is essential for red blood cell formation. Higher testosterone levels lead to increased EPO and, consequently, a higher volume of red blood cells in the bloodstream.
What condition can result from elevated red blood cell counts?
Elevated red blood cell counts can lead to a condition called erythrocytosis, which can cause symptoms such as headaches, fatigue, and blurred vision due to thicker blood.
How does hormone treatment affect red blood cell counts in different age groups?
Research indicates that about 42% of younger men (ages 19-35) taking a 125 mg dose of testosterone experience peak red blood cell volume after 12 weeks. In contrast, 75% of older men (ages 60-75) see similar increases in red blood cell counts within the same timeframe.
What do the American guidelines recommend regarding hormone therapy and hematocrit levels?
The American guidelines recommend stopping hormone therapy if hematocrit levels exceed 54%. Regular monitoring of blood parameters is essential before starting treatment and throughout the therapy.
How often should blood cell concentration be monitored during testosterone replacement therapy (TRT)?
Blood cell concentration should be monitored at baseline, and then again at three, six, and twelve months after starting testosterone replacement therapy.
What actions might be taken if hematocrit levels increase during treatment?
If hematocrit levels start to rise, adjustments to the testosterone dose may be necessary, or phlebotomy might be performed to manage the levels and prevent complications.
What are the costs associated with hormone replacement therapy at Men's Health Clinic?
At Men's Health Clinic, hormone replacement therapy options start at $35 for once a week and $55 for twice a week.
How can someone get started with hormone therapy at Men's Health Clinic?
Interested individuals can schedule a personalized consultation at Men's Health Clinic to discuss their hormone therapy options with a specialist.
List of Sources
- Explain the Link Between Testosterone and High RBC Counts
- What is the relationship between Testosterone and Erythropoiesis (https://thebody.com/article/relationship-testosterone-erythropoiesis)
- Testosterone Therapy and Elevated Blood Count Overview – Millennium Wellness Center (https://hormonebalance.org/testosterone-therapy-and-elevated-blood-count-overview)
- Testosterone use causing erythrocytosis - PMC (https://pmc.ncbi.nlm.nih.gov/articles/PMC5647167)
- What Causes High Hematocrit (and Why It Matters For Men On TRT) (https://brentwoodmd.com/what-causes-high-hematocrit)
- Identify Causes of Elevated RBC Counts in Men on TRT
- Polycythemia and Testosterone Therapy: Understanding the Risks (https://healthline.com/health/low-testosterone/polycythemia-testosterone)
- Testosterone use causing erythrocytosis - PMC (https://pmc.ncbi.nlm.nih.gov/articles/PMC5647167)
- Testosterone Therapy and Elevated Blood Count Overview – Millennium Wellness Center (https://hormonebalance.org/testosterone-therapy-and-elevated-blood-count-overview)
- Outline Management Strategies for High RBC Counts Due to TRT
- Testosterone Therapy and Elevated Blood Count Overview – Millennium Wellness Center (https://hormonebalance.org/testosterone-therapy-and-elevated-blood-count-overview)
- How to Manage Polycythemia Caused by TRT (https://defymedical.com/blog/how-to-manage-polycythemia-caused-by-testosterone-replacement-therapy)
- Testosterone Therapy & Elevated Red Blood Cell Counts: What You Need to Know - Peak Health and Aesthetics (https://peakhealthtexas.com/2025/02/27/testosterone-therapy-elevated-red-blood-cell-counts-what-you-need-to-know)
- Emphasize the Importance of Monitoring RBC Levels During TRT
- The Connection Between Testosterone Therapy and Red Blood Cells (https://optivena.com/the-connection-between-testosterone-therapy-and-high-red-blood-cell-counts-how-therapeutic-phlebotomy-can-help)
- Polycythemia and Testosterone Therapy: Understanding the Risks (https://healthline.com/health/low-testosterone/polycythemia-testosterone)
- Testosterone Therapy and Elevated Blood Count Overview – Millennium Wellness Center (https://hormonebalance.org/testosterone-therapy-and-elevated-blood-count-overview)

