Understanding Clomiphene Use in Males for Optimal Health
Introduction
Let’s get real for a second. Understanding hormone health is a game changer for guys dealing with the ups and downs of aging and lifestyle shifts. Clomiphene - yeah, that’s usually the go-to for women trying to get pregnant - is stepping into the spotlight as a solid option for men looking to crank up their testosterone levels and keep their fertility in check.
But how does this stuff actually work? And what should you expect if you decide to give it a shot? As we dive into the world of male health, it’s time to tackle some important questions about the effectiveness, safety, and potential side effects of clomiphene therapy.
Define Clomiphene and Its Role in Male Health
Hey there, let’s talk about Clomid. You might know it as a , but guess what? This little gem is also making waves in the male health scene, particularly with clomiphene use in males. Why? Because it can kickstart your body’s natural hormone production.
Here’s the deal: Clomid works by blocking estrogen receptors in your hypothalamus. This action boosts the release of gonadotropins (that’s LH and FSH for the science nerds), which are crucial for producing testosterone and keeping your sperm count up. So, if you’re a guy facing low hormone levels and want to keep your fertility intact, the clomiphene use in males could be your new best friend.
At Men's Health Clinic, we get it. Hormone replacement therapy can feel like a maze, but we’ve got flexible and budget-friendly options. Prices start at just:
- $20 for once a week
- $36 for twice
- $48 for three times a week
That means you can tackle those hormone dips without breaking the bank.
Now, let’s get real. After 30, testosterone levels naturally start to drop. Blame it on aging Leydig cells and those pesky hormone signals. This decline can lead to feeling tired and less motivated. Sound familiar?
For corporate warriors out there, understanding how physical activity, hormone levels, and overall performance connect is key. High-pressure situations can amplify those hormone dips, and we’re here to help you navigate that.
Our approach isn’t just about balancing hormones; we’re also looking at lifestyle factors that can boost your vitality. So, if you’re ready to take control of your health, remember: you don’t have to be perfect. You just have to start.

Explain How Clomiphene Works in Men
Alright, let’s break this down. You know how sometimes your body just doesn’t cooperate? Like when you’re trying to get your testosterone levels up, but it feels like you’re fighting an uphill battle? Enter citrate. This little powerhouse blocks estrogen receptors in your hypothalamus, which is like hitting the reset button on your hormones. By doing this, it cuts down on the negative feedback estrogen throws at your pituitary gland. The result? Your body cranks out more luteinizing hormone (LH) and follicle-stimulating hormone (FSH).
- Boosting the Boys: More LH means your Leydig cells in the testes are working overtime, pumping out more testosterone. And FSH? That’s your buddy for spermatogenesis, helping you produce more sperm. So, if you’re dealing with low testosterone and fertility issues, citrate is like your secret weapon.
- Real Results: Clinical studies back this up. One study showed an average increase of 8.38 million sperm per milliliter during treatment. That’s not just a number; that’s a game changer! Plus, 88% of guys on this treatment saw their hormone levels normalize. Talk about a win!
- Proven Power: And it doesn’t stop there. Various case studies confirm that citrate can seriously . For instance, young guys with hypogonadism who switched to this treatment saw major improvements in their hormone levels and symptoms. It’s a solid choice if you want to keep your fertility in check.
So, to wrap it up: citrate doesn’t just boost your testosterone; it’s also a fertility ally. If you’re looking for an alternative to the usual hormone replacement therapies, this could be your ticket. Remember, you don’t have to be perfect. You just have to start!

Outline Clomiphene Dosing and Administration Guidelines
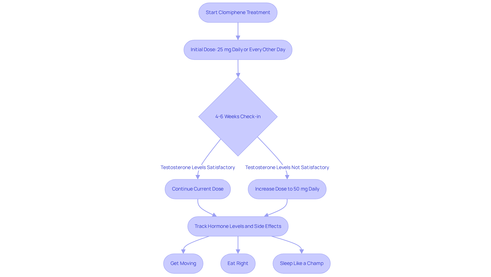
Alright, let’s discuss clomiphene use in males, shall we? If you’re a guy looking to boost those testosterone levels, clomiphene use in males usually starts with a dose of 25 mg, which can be taken daily or every other day. This low dose is like your warm-up set at the gym - it lets you see how your body reacts before you go all out.
After about 4-6 weeks, it’s time for a check-in. You’ll want to reassess those testosterone levels. If you’re not seeing the gains you want, you can bump it up to 50 mg daily. Just remember, you gotta stick with your healthcare provider through this whole process. They’re your coach, making sure you’re safe and getting the results you want.
Now, tracking your hormone levels and any side effects is key. Think of it like keeping score in a game - you want to know how you’re doing so you can tweak your strategy. Research shows that sticking to this game plan can lead to serious improvements in hormone levels and overall health, particularly when considering clomiphene use in males.
But wait, there’s more! To really , you need to throw in some lifestyle upgrades. Here’s the game plan:
- Get Moving: Aim for 150 minutes of moderate aerobic exercise each week. That’s like a couple of episodes of your favorite show - just get up and move! Don’t forget strength training; it’s like leveling up your character.
- Eat Right: Load up on lean proteins, veggies, and calcium. This combo helps keep your blood sugar steady and your bones strong. Think of it as fueling your body with the right kind of energy.
- Sleep Like a Champ: Good sleep hygiene is crucial. Manage stress with some meditation or yoga. It’s like hitting the reset button for your brain.
At Men's Health Clinic, we’re all about making testosterone replacement therapy affordable and personalized. We’re here to help you crush your health goals. Remember, you don’t have to be perfect. You just have to start!

Discuss Clomiphene Side Effects and Safety Precautions
Alright, let’s talk about Clomid. It’s usually pretty chill for guys, but some might hit a few bumps along the way. Think hot flashes, mood swings, breast tenderness, and even some funky visual stuff. If you start feeling off, don’t just shrug it off - let your doc know. They might need to tweak your game plan.
Now, if you’ve got a history of liver issues or blood clots, you’ll want to tread carefully. Those conditions can throw a wrench in your therapy. Regular check-ins with your healthcare provider are a must. You gotta keep tabs on those and your overall health while you’re on this ride.
Here’s the scoop: research shows Clomid can boost your hormone levels by about 200 ng/dL. That’s solid! But here’s the kicker - its safety profile is still top-notch. No major spikes in nasty side effects like blood clots or liver problems in the first six months. So, keep that convo going with your healthcare crew and stick to the monitoring game plan. It’s all about leveling up your health!

Evaluate Expected Results and Monitoring During Clomiphene Therapy
Alright, guys, let’s discuss clomiphene use in males. If you’re diving into this, you can expect to see some hormone boosts in about 4 to 6 weeks. We’re talking average increases for hypogonadal men ranging from 293 to 362 ng/dL. But hold up - don’t just sit back and relax. You gotta keep an eye on those to see if this stuff is actually working for you.
- Check Your Vibe
Feeling more energized? Mood swings? Libido kicking back into gear? These are the signs you want to watch for. If your hormone levels aren’t climbing like they should, or if you’re dealing with side effects like mood swings or visual disturbances, it might be time to tweak your dosage or rethink your game plan. - Safety First
Now, let’s talk safety. The risk of venous thrombosis with Clomiphene is less than 1%. That’s a pretty solid stat to keep in your back pocket when discussing the safety profile of this therapy. - Stay in Touch
Communication is key, my friends. Keep chatting with your healthcare provider to make sure you’re getting the best results possible. A systematic review showed that about 59.9% of guys on Clomid experienced significant boosts in sperm concentration and motility, which underscores the benefits of clomiphene use in males. So, it’s not just about testosterone levels - there’s more to gain here. - Monitor Like a Pro
Make sure you’re getting those baseline labs and regular check-ups. This way, you can ensure the treatment is effective and safe, allowing for quick adjustments based on how your body responds. - Know Your Costs
Clomid runs about $72.49 for 30 tablets of 50 mg. Not too shabby, right? And if you’re considering testosterone replacement therapy, the Men's Health Clinic has flexible options starting at just $20 for once-a-week doses, $36 for twice a week, and $48 for three times a week. That’s accessible for anyone looking to level up their health game.
Remember, you don’t have to be perfect. You just have to start!

Conclusion
Alright, guys, let’s talk about clomiphene. This isn’t just some random medication; it’s a game-changer for men dealing with low testosterone and fertility issues. Think of it as your secret weapon, boosting your body’s natural hormone production instead of relying on traditional hormone replacement therapies. It’s like leveling up your health game-getting testosterone back on track and ramping up sperm production. If you’re serious about keeping your reproductive health in check, clomiphene is where it’s at.
Now, let’s break it down. Clomiphene works by blocking estrogen receptors, which cranks up your luteinizing hormone (LH) and follicle-stimulating hormone (FSH) levels. Pretty cool, right? But here’s the kicker: proper dosing and regular check-ins with your doc are crucial. Plus, don’t forget about lifestyle changes to support your hormonal health. We’re talking about the whole package here. And yeah, there are potential side effects, so stay informed and proactive on this journey.
So, what’s the takeaway? Clomiphene can seriously change the game for guys looking to boost their hormone levels and overall health. By getting to know its benefits and how it works, you’re taking charge of your vitality and fertility. Remember, taking that first step doesn’t mean you have to be perfect; it just means you need to take action. So, why not explore clomiphene therapy? Chat with your healthcare pro to craft a plan that fits your unique needs and goals. You’ve got this!
Frequently Asked Questions
What is Clomiphene and how does it relate to male health?
Clomiphene, also known as Clomid, is primarily used for female infertility but is also beneficial for men. It helps stimulate the body's natural hormone production by blocking estrogen receptors in the hypothalamus, which increases the release of gonadotropins (LH and FSH) necessary for testosterone production and maintaining sperm count.
How does Clomiphene work in men?
Clomiphene works by blocking estrogen receptors in the hypothalamus, reducing negative feedback on the pituitary gland. This leads to increased production of luteinizing hormone (LH) and follicle-stimulating hormone (FSH), resulting in higher testosterone levels and improved sperm production.
What are the benefits of using Clomiphene for male fertility?
Clomiphene can significantly improve testosterone levels and fertility. Clinical studies have shown an average increase of 8.38 million sperm per milliliter during treatment, and 88% of men experienced normalized hormone levels, making it a valuable option for those with low testosterone and fertility issues.
What are the costs associated with hormone treatment at Men's Health Clinic?
At Men's Health Clinic, hormone replacement therapy options start at $20 for once a week, $36 for twice a week, and $48 for three times a week, providing budget-friendly alternatives for managing hormone levels.
How do testosterone levels change with age?
Testosterone levels naturally begin to decline after the age of 30 due to aging Leydig cells and hormonal signals, which can lead to feelings of fatigue and decreased motivation.
How does physical activity relate to hormone levels and performance in men?
Physical activity, hormone levels, and overall performance are interconnected, especially in high-pressure situations that can exacerbate hormone dips. Understanding this relationship is crucial for men looking to improve their vitality and health.
What is the overall approach of Men's Health Clinic regarding hormone management?
The clinic focuses on not only balancing hormones but also considering lifestyle factors that can enhance overall vitality, encouraging men to take control of their health without the pressure of needing to be perfect.
List of Sources
- Define Clomiphene and Its Role in Male Health
- Why Is Clomiphene So Hard to Find? [Explained for 2026] - Medfinder (https://medfinder.com/blog/why-is-clomiphene-so-hard-to-find-explained-for-2026)
- Clomiphene for Men: Complete Guide to Benefits, Uses, and Treatment (https://huddlemenshealth.com/blog/medical-treatments/clomiphene-for-men)
- How Clomiphene Citrate Enhances Men’s Hormonal Health (https://gamedaymenshealth.com/blog/clomiphene-citrate-mens-health)
- Female Fertility Drug May Combat Age-Related Male Testosterone Deficiency | NYP (https://nyp.org/news/female-fertility-drug-may-combat-age-related-male-testosterone)
- The role of clomiphene citrate in late onset male hypogonadism - PMC (https://pmc.ncbi.nlm.nih.gov/articles/PMC9388170)
- Explain How Clomiphene Works in Men
- Clomiphene / Clomid for Male Infertility — Male Infertility Guide (https://maleinfertilityguide.com/clomiphene)
- As male birth control gets closer to reality, men are lining up for clinical trials (https://statnews.com/2026/02/02/male-birth-control-clinical-trial-volunteers-men-want-this)
- Clomiphene Citrate Treatment as an Alternative Therapeutic Approach for Male Hypogonadism: Mechanisms and Clinical Implications | MDPI (https://mdpi.com/1424-8247/17/9/1233)
- Enclomiphene Citrate Improves Hormone Levels While Preserving Sperm Production in Men With Secondary Hypogonadism (https://medcentral.com/endocrinology/hormones/enclomiphene-citrate-improves-hormone-levels-while-preserving)
- Effectiveness of Clomiphene Citrate for Improving Sperm Concentration: A Literature Review and Meta-Analysis - PMC (https://pmc.ncbi.nlm.nih.gov/articles/PMC9204291)
- Outline Clomiphene Dosing and Administration Guidelines
- Clomiphene / Clomid for Male Infertility — Male Infertility Guide (https://maleinfertilityguide.com/clomiphene)
- Clomid for Male Infertility - Low-T - Fertility Treatment - Austin Fertility Docs (https://txfertility.com/blog/the-use-of-clomid-in-men)
- Clomid for Men (https://comprehensive-urology.com/urologist-desk/clomid-for-men)
- Discuss Clomiphene Side Effects and Safety Precautions
- Clomid for Men: Benefits, Dosage & Side Effects - Liv Hospital (https://int.livhospital.com/clomid-for-men-benefits-dosage-side-effects)
- Characterising the safety of clomiphene citrate in male patients through prostate-specific antigen, haematocrit, and testosterone levels - PubMed (https://pubmed.ncbi.nlm.nih.gov/27226135)
- Demographics, Usage Patterns, and Safety of Male Users of Clomiphene in the United States - PMC (https://pmc.ncbi.nlm.nih.gov/articles/PMC7076309)
- Evaluate Expected Results and Monitoring During Clomiphene Therapy
- Understand your body composition for as low as $40 (https://bodyspec.com/blog/post/clomid_for_men_uses_dosing_side_effects_results)
- Clomid Success Rate in Men: What to Expect (https://risemenshealth.com/clomid-success-rate)
- Clomid for Men (https://comprehensive-urology.com/urologist-desk/clomid-for-men)

