Master Testosterone Shot Location: Steps for Safe Administration
Introduction
Hey there, champ! Let’s talk about testosterone therapy. If you’re a guy over 45, you might be feeling like your engine’s running on fumes. Low hormone levels? Yeah, that’s a real struggle. And trust me, you’re not alone in this - a lot of guys are in the same boat.
So, what’s the deal? The demand for safe and effective ways to handle this has never been more crucial. This guide is your go-to for everything you need to know about:
- Picking the right injection spots
- Prepping for the big moment
- Taking care of yourself afterward
Plus, we’ll shine a light on the perks of testosterone therapy.
But here’s the kicker: how do you tackle the whole self-administration thing without turning it into a circus act? Let’s figure out how to boost your health while keeping the risks low. Sound good?
Understand Testosterone Injections: Types and Purposes
Let’s talk about hormone replacement therapy, specifically the shots guys are using to tackle low hormone levels. If you’re feeling like your energy’s in the tank or your libido’s taking a nosedive, you might want to consider this route. Here’s the lowdown on the main types of testosterone injections:
- Testosterone Cypionate: This bad boy is a long-acting option you’ll typically get every 1-2 weeks. It’s a solid choice for boosting those hormone levels, helping you shake off fatigue, rev up your libido, and smooth out those mood swings.
- Testosterone Enanthate: Think of this as Cypionate’s twin. It’s also long-acting and used with the same frequency. Both have a solid track record in the medical world, making them favorites among docs.
- Testosterone Undecanoate: This one’s the new kid on the block, allowing for less frequent shots-every 10-14 weeks. If convenience is your jam, this might be the way to go without sacrificing effectiveness.
Now, here’s the kicker: studies show that hormone replacement can seriously boost your quality of life. We’re talking increased muscle mass, better bone density, and improved metabolic health. One major study even found that guys on hormone therapy had a lower chance of developing type 2 diabetes. That’s some serious motivation right there!
Let’s not ignore the stats: about 40% of men over 45 are dealing with low hormone levels, known as hypogonadism. This means their hormone levels are below 300 ng/dL, which can lead to feeling drained and packing on extra body fat. As more guys catch on to the idea of hormone optimization, the number of prescriptions for therapy has shot up in recent years.
Understanding the differences between these injections is crucial for picking the right treatment plan. Each one aims to get your hormone levels back to where they should be, helping you tackle those pesky symptoms. Regular check-ins with your healthcare provider are key to making sure you’re on track and adjusting your treatment as needed.
So, if you’re feeling off, don’t hesitate to explore these options. You’ve got the power to !

Prepare for Injection: Gather Materials and Ensure Sterility
Alright, let’s talk about getting that hormone shot right. You want it to be safe and effective, right? Here’s how to prep like a champ:
-
Gather Your Gear: Here’s what you’ll need:
- Testosterone vial
- Syringe (a 3ml syringe with a needle that fits)
- Alcohol swabs
- Sharps disposal container
- Cotton balls or gauze
-
Keep It Clean:
- First things first, wash those hands! Soap and water, folks. We’re talking zero contaminants here.
- Grab an alcohol swab and clean the top of that hormone vial. Let it air dry - we want to keep it sterile.
- Don’t forget to prep the testosterone shot location! Clean it with an alcohol swab and let it dry completely before you go in.
-
Check Those Dates: Seriously, make sure the testosterone vial and all your materials are still good to go. Expired stuff? No thanks.
Now, here’s the deal: keeping everything sterile is crucial. Studies show that if you mess this up, you could end up with and other nasty surprises. So, let’s be meticulous about this prep work. Recent articles back this up, saying that sticking to these best practices can seriously cut down on any negative stuff that might come with hormone treatments.
And hey, if you’re a guy over 40 getting TRT, keep an eye on those hormone and PSA levels. It’s all about safe administration, my friend.
By following these steps, you’re ensuring a smooth shot at the testosterone shot location and better results - think increased lean body mass without the downsides.
For those of you considering hormone replacement therapy, check this out: at Men's Health Clinic, we’ve got your back with budget-friendly pricing - just $35 for once a week and $55 for twice a week. Plus, we offer tailored consultations to help you level up your health.
So, what are you waiting for? Schedule your consultation today and start feeling the benefits!

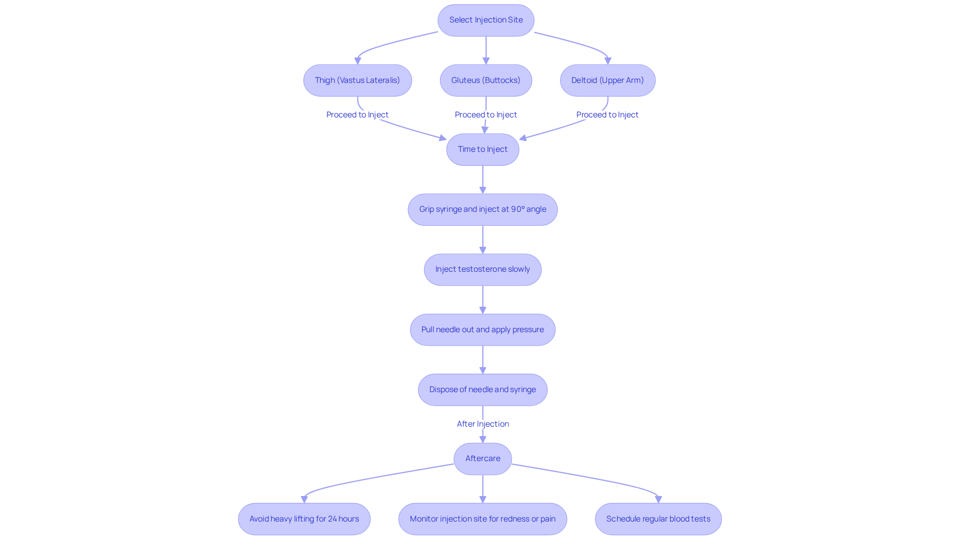
Select Injection Site and Administer Testosterone Shot
Are you considering the right testosterone shot location for your injection? Yeah, it’s a big deal. Let’s break it down so you can get it right without the hassle:
-
Pick Your Injection Spot: Here are the go-to locations:
- Thigh (Vastus Lateralis): The middle third of your outer thigh is a solid choice for self-injection. It’s easy to reach and feels pretty comfortable.
- Gluteus (Buttocks): The upper outer quadrant of your gluteus maximus is another popular testosterone shot location. It’s got the muscle mass you need for a good delivery.
- Deltoid (Upper Arm): Although it is not the most common testosterone shot location for hormone shots, it can handle smaller doses if needed.
-
Time to Inject:
- Grip that syringe like a dart and jab it in at a 90-degree angle. Quick and clean is the name of the game.
- Inject the testosterone slowly. Trust me, it’ll hurt less and absorb better.
- Pull the needle out fast and press a cotton ball or gauze on the spot to keep the bleeding in check.
- Don’t forget to toss that needle and syringe in a sharps container right after. Safety first, my friend.
-
Aftercare:
- Lay off the heavy lifting for at least 24 hours. Your body needs time to heal.
- Keep an eye on the testosterone shot location. If you notice redness, swelling, or pain, don’t ignore it. About 26% of guys might see some redness when starting Testosterone Cypionate.
- Schedule regular blood tests to keep tabs on your hormone levels and any side effects. It’s all about managing your treatment effectively.
By sticking to these steps, you’ll make your injection process smooth and effective. Remember, testosterone isn’t just a hormone; it’s a key player in your health-boosting energy, focus, strength, and mood. If you’re feeling off-fatigue, weight gain, mood swings-it might be time to chat with a specialist at Men's Health Clinic. We’ve got and personalized consultations to help you navigate your health journey. Plus, getting the hang of self-injection is crucial for your satisfaction and to avoid complications. So, don’t hesitate to reach out to healthcare pros for some training on how to do it right.

Post-Injection Care: Troubleshooting and Safe Disposal
After you get that testosterone shot location, it’s game time! Here’s how to keep things smooth and avoid any hiccups:
-
Keep an Eye Out: You gotta stay alert for any reactions. Look out for:
- Pain or swelling at the injection site
- Signs of infection - think redness, warmth, or any funky discharge
- Allergic reactions, like a rash, itching, or if your breathing feels off
If things get serious, don’t hesitate - get medical help ASAP.
-
Ease the Soreness: Got some soreness? Here’s how to tackle it:
- Slap on a cold compress for 15-20 minutes. It’ll help with swelling and numb the area.
- Over-the-counter pain relievers can be your best friend here. They’ll help keep the discomfort at bay.
-
Dispose Like a Pro: When you’re done, don’t just toss those needles and syringes in the trash. Use a . Follow local rules for medical waste disposal to keep things safe and sound.
Stick to these steps, and you’ll manage discomfort like a champ while lowering the risk of complications at your testosterone shot location. And hey, if you’re thinking about hormone replacement therapy, check out the Men's Health Clinic. They’ve got solid pricing - $35 for once a week and $55 for twice a week. Schedule your consultation today and kickstart your testosterone therapy journey. You’ve got this!

Conclusion
So, you’re thinking about testosterone therapy? Let’s get real for a second. Understanding how to properly handle those testosterone injections is crucial if you want to get the most out of your hormone replacement journey. We’re talking about picking the right spot to jab, keeping things clean, and following safe practices to really amp up the benefits while dodging any nasty side effects.
Here’s the deal: you’ve got different types of testosterone injections - Cypionate, Enanthate, and Undecanoate. Each one has its own perks and dosing schedule. It’s like choosing your favorite superhero; they all have their strengths! And don’t forget about prep time. Gather your gear and keep it clean, folks. A little cleanliness goes a long way.
Now, let’s talk injection sites. You want to know where to stick that needle, right? I’ve got you covered with clear instructions on how to do it right. Plus, we’ll go over what to do after the shot and how to safely toss out those used materials. No one wants to be that guy who leaves a mess!
At the end of the day, taking charge of your health through smart choices about testosterone therapy can seriously boost your energy, mood, and overall vibe. If you’re feeling the weight of low testosterone symptoms, don’t hesitate to reach out for professional help. Considering hormone replacement therapy could be a game-changer for you.
So, let’s prioritize your health and explore the options that can lead to a more vibrant life. You don’t have to be perfect. You just have to start!
Frequently Asked Questions
What are testosterone injections used for?
Testosterone injections are used for hormone replacement therapy to address low hormone levels, which can cause symptoms like fatigue and reduced libido.
What are the main types of testosterone injections?
The main types of testosterone injections are Testosterone Cypionate, Testosterone Enanthate, and Testosterone Undecanoate.
How often are Testosterone Cypionate and Testosterone Enanthate administered?
Testosterone Cypionate and Testosterone Enanthate are typically administered every 1-2 weeks.
What is unique about Testosterone Undecanoate?
Testosterone Undecanoate allows for less frequent injections, occurring every 10-14 weeks, making it a more convenient option.
What are some benefits of hormone replacement therapy?
Benefits of hormone replacement therapy include increased muscle mass, better bone density, improved metabolic health, and a lower chance of developing type 2 diabetes.
What percentage of men over 45 experience low hormone levels?
About 40% of men over 45 are dealing with low hormone levels, known as hypogonadism.
Why is it important to understand the differences between testosterone injections?
Understanding the differences is crucial for selecting the right treatment plan to effectively address low hormone levels and associated symptoms.
What should individuals do if they are considering testosterone therapy?
Individuals should have regular check-ins with their healthcare provider to ensure they are on track with their treatment and to make necessary adjustments.
List of Sources
- Understand Testosterone Injections: Types and Purposes
- The 2026 Levels Guide to testosterone replacement therapy (https://levels.com/blog/guide-to-testosterone-replacement-therapy)
- Testosterone Replacement Therapy for Men in 2026: Answers, Costs, Myths, and Your Next Steps - VidaVital MD (https://vidavitalmedical.com/testosterone-replacement-therapy-for-men-in-2026-answers-costs-myths-and-your-next-steps)
- Low testosterone facts and statistics (https://singlecare.com/blog/news/testosterone-statistics)
- New research links testosterone therapy with serious health risks after total knee replacement surgery (https://prnewswire.com/news-releases/new-research-links-testosterone-therapy-with-serious-health-risks-after-total-knee-replacement-surgery-302700469.html)
- Best TRT Injection for 2026: Fridays Lists Prescription Testosterone in Injectable and Oral Formats as Men Compare Telehealth Hormone Options (https://finance.yahoo.com/news/best-trt-injection-2026-fridays-235100435.html)
- Prepare for Injection: Gather Materials and Ensure Sterility
- Testosterone Case Studies | Hormone Therapy Research for Men (https://bellissimomedical.com/case-studies-for-men)
- FDA provides guidance on development pathway for testosterone therapy for women | Urology Times (https://urologytimes.com/view/fda-provides-guidance-on-development-pathway-for-testosterone-therapy-for-women)
- The Effectiveness and Safety of Testosterone Replacement Therapy in the Musculoskeletal System of Males with Hypogonadism: A Systematic Review and Meta-Analysis (https://jclinque.com/article/the-effectiveness-and-safety-of-testosterone-replacement-therapy-in-the-musculoskeletal-system-of-males-with-hypogonadism-a-systematic-review-and-meta-analysis)
- Testosterone Shortage Update: What Patients Need to Know in 2026 - Medfinder (https://medfinder.com/blog/testosterone-shortage-update-what-patients-need-to-know-in-2026)
- Select Injection Site and Administer Testosterone Shot
- Where to Give a Testosterone Shot: A Step-by-Step Guide | Woodlands Wellness & Cosmetic Center (https://woodlandswellness.com/where-to-give-a-testosterone-shot-a-step-by-step-guide)
- Study Details | NCT03091348 | Subcutaneous vs. Intramuscular Testosterone | ClinicalTrials.gov (https://clinicaltrials.gov/study/NCT03091348)
- Testosterone Therapy With Subcutaneous Injections: A Safe, Practical, and Reasonable Option - PMC (https://pmc.ncbi.nlm.nih.gov/articles/PMC9006970)
- Optimal Testosterone Injection Sites for Men: What to Know – SanaVita Health & Wellness (https://sanavitadurango.com/2026/01/27/optimal-testosterone-injection-sites-for-men-what-to-know)
- Post-Injection Care: Troubleshooting and Safe Disposal
- Testosterone Therapy Could Mean Trouble For Knee Replacement Patients, Study Warns (https://usnews.com/news/health-news/articles/2026-03-05/testosterone-therapy-could-mean-trouble-for-knee-replacement-patients-study-warns)
- Cardiovascular Safety of Testosterone-Replacement Therapy | NEJM (https://nejm.org/doi/full/10.1056/NEJMoa2215025)
- Study finds testosterone injections carry greater risk of adverse effects than gels, patches - UNC Gillings School of Global Public Health (https://sph.unc.edu/sph-news/study-finds-testosterone-injections-carry-greater-risk-of-adverse-effects-than-gels-patches)
- Adverse effects of testosterone replacement therapy: an update on the evidence and controversy - PMC (https://pmc.ncbi.nlm.nih.gov/articles/PMC4212439)

