10 Best Vitamins to Boost Libido for Enhanced Performance
Introduction
So, you’re on a quest for better sexual vitality, huh? You’re not alone. A ton of guys are in the same boat, but here’s the kicker: not many realize how much vitamins can amp up their libido. With so many dudes facing challenges in this department, knowing which vitamins can boost your sexual performance isn’t just a nice-to-have; it’s a must.
What if I told you that the secret to reigniting that spark could be as simple as tweaking your diet or popping a few supplements? This article dives into ten essential nutrients that can seriously elevate your libido and enhance your overall sexual health. Each one has the potential to not just improve your performance but also boost your confidence.
Let’s get into it!
Men's Health Clinic: Personalized Testosterone Replacement Therapy
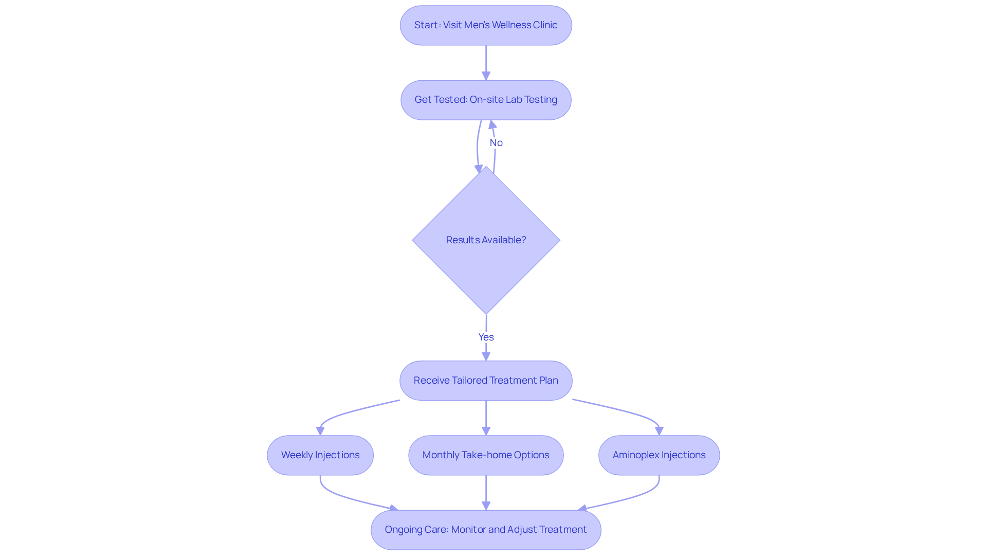
Hey there, fellas! Let’s talk about something that might feel a bit awkward but is super important: your health. If you’re in Pasadena or Chino Hills, CA, you’ve got a solid ally in the Men's Wellness Clinic. They’re all about personalized hormone replacement therapy (TRT) and wellness optimization just for guys like you.
So, what’s the deal? Low hormone levels can mess with your vibe - think energy crashes, weight gain, and just feeling off. But don’t sweat it! This clinic has got your back with a whole range of treatments aimed at boosting your vitality and tackling those pesky age-related issues.
- Get Tested, Get Results
First things first, they offer on-site lab testing with quick results. No waiting around for ages! You’ll get a treatment plan that’s tailored just for you. Whether it’s weekly injections or easy monthly take-home options, they make it simple to stick to your routine. Consistency is key, right? - TRT: More Than Just Hormones
Recent studies show that TRT isn’t just about getting your testosterone levels back on track. It can seriously amp up your energy, help you pack on muscle, and include some of the best vitamins to boost libido. Plus, it’s a game-changer for preventing diseases like cardiovascular issues and diabetes. So, if you’re feeling sluggish, it’s time to take action! - Aminoplex Injections: Your Secret Weapon
But wait, there’s more! The clinic also offers Aminoplex injections - a killer mix of amino acids that help with muscle repair and recovery. Think of it as your cheat code for post-workout soreness. At just $20 for once a week, it’s an easy add-on to your wellness game plan. - Tailored Care is the Name of the Game
What sets this clinic apart? They’re all about evolving your treatment based on how you’re doing. It’s not a one-size-fits-all approach. They keep it fresh and relevant, backed by the latest research. Just remember, while hormone therapy can work wonders, it’s not without potential side effects like acne or mood swings. So, keep an eye on how you’re feeling.
In the end, the Men's Wellness Clinic is here to tackle those health challenges head-on. Don’t be shy - talk to your healthcare provider about getting your hormones checked. Taking that first step can lead to some serious upgrades in your well-being. Remember, you don’t have to be perfect. You just have to start!

Vitamin D: Essential for Testosterone Production
Hey there, let’s talk about Vitamin D - the unsung hero of hormone production and your overall well-being. You know how it goes: guys with enough Vitamin D are often rocking higher hormone levels, which are among the best vitamins to boost libido and reproductive function. This vitamin isn’t just a sidekick; it’s a key player in regulating calcium and phosphate, both of which are essential for strong bones and muscle function.
But here’s the kicker: if you’re low on Vitamin D, you might notice a dip in those hormone levels. And that can seriously mess with your libido and reproductive health, highlighting the need for the best vitamins to boost libido. Statistics show that about 40-50% of U.S. adults are walking around Vitamin D deficient. That’s a recipe for hypogonadism, decreased libido, and a whole lot of dissatisfaction in the bedroom, which can be improved by taking the best vitamins to boost libido.
So, how do you boost those hormone levels? Here’s the game plan:
- Soak Up the Sun: Get outside! Sun exposure is a natural way to crank up your Vitamin D levels. Just don’t forget the sunscreen, champ.
- Eat Right: Load up on foods like fatty fish and fortified items. Think salmon, mackerel, and those breakfast cereals that are packed with nutrients.
- Consider Supplements: If you’re not getting enough from the sun or your plate, think about taking a Vitamin D supplement. Aim for somewhere between 1,000 to 5,000 IU daily.
Addressing that Vitamin D deficiency isn’t just about hormones; it’s also about feeling good overall and incorporating the best vitamins to boost libido to enhance your intimate life. Remember, you don’t have to be perfect. You just have to start. Let’s get those levels up and feel like the best version of yourself!

Vitamin B Complex: Boost Energy and Hormonal Balance
Alright, let’s talk about the B complex vitamins - specifically B6, B12, and folate. These bad boys are essential for cranking up your energy and keeping your hormones in check. And let’s be real, both of those are key players when it comes to stamina and the best vitamins to boost libido.
Why B6 Matters
Now, here’s the kicker: Vitamin B6 is a game changer for testosterone production. Studies show that if you get enough B6, you can actually boost testosterone levels by managing prolactin. Too much prolactin? That’s a buzzkill for testosterone production.
The Consequences of Skipping Out
If you’re not getting enough of these vitamins, you might find yourself feeling fatigued, moody, and let’s face it - your libido might take a hit. Not cool, right? That’s why these are among the best vitamins to boost libido for your sexual health.
How to Get Your B Fix
So, how do you make sure you’re getting enough B complex vitamins? Here’s the cheat code: load up on whole grains, eggs, and leafy greens. These foods can seriously boost your energy and help your hormones play nice.
Daily Goals for the Win
And if you’re a dude over 60, listen up! Aim for:
- 1.3 mg of B6
- 2.4 mcg of B12
- 400 μg of folate each day.
This isn’t just about feeling good; it’s about keeping those hormones in check and dodging the risks that come with hormonal imbalances.
Remember, you don’t have to be perfect. You just have to start!

Magnesium: Support Testosterone Levels and Muscle Function
Listen up, guys! Magnesium is your secret weapon for keeping those hormones in check and making sure your muscles are firing on all cylinders. Studies show that popping some magnesium, which is considered one of the best vitamins to boost libido, can seriously boost your hormone levels, especially if you’re hitting the gym regularly. One study found that both couch potatoes and gym rats saw their free and total hormone levels rise with magnesium supplementation, but the real magic happens for those who break a sweat. Plus, this mineral is a champ when it comes to muscle recovery and relaxation, giving you that extra edge during workouts.
- Load Up on Magnesium-Rich Foods
You gotta eat your way to better hormone production! Think nuts, seeds, leafy greens, and whole grains. These foods are packed with magnesium and are essential for your overall well-being. And don’t stop there - mix in lean proteins and calcium-rich foods to really amp up your hormonal health. - Get Moving
Aim for at least 150 minutes of moderate aerobic exercise each week. Combine that with some strength training, and you’ll not only boost your metabolism but also keep those hormone levels in check. It’s game time! - Sleep Like a Boss
Good sleep hygiene is key. Keep your room cool, cut back on caffeine later in the day, and stick to a sleep routine. Trust me, your body will thank you, and your hormones will be happier too. - Manage Your Stress
Stress can be a real buzzkill for testosterone levels. Try meditation, gentle yoga, or deep breathing to keep those cortisol levels from spiking. You don’t want that kind of drama in your life.
Now, let’s talk numbers. The recommended daily intake of magnesium for men is about 420 mg, but many of us are falling short - averaging only around 225 mg a day. If you want to boost your performance and vitality, incorporating the best vitamins to boost libido while addressing that magnesium deficiency is crucial. Just remember, too much magnesium can backfire, so always check in with a healthcare pro before diving into any new supplement routine.
You don’t have to be perfect. You just have to start!

Omega-3 Fatty Acids: Improve Circulation and Sexual Health
Hey there, let’s talk about omega-3 fatty acids. These bad boys are crucial for keeping your circulation and overall wellness in check. Seriously, they’re like the unsung heroes of your health game. They help reduce inflammation and boost blood flow, both of which are important factors when considering the best vitamins to boost libido and enhance performance.
Now, here’s the kicker: research shows that the best vitamins to boost libido, including omega-3 supplementation, can seriously up your game in the bedroom. One study found that guys who took omega-3s for 12 weeks saw a solid improvement in erectile function. That’s right, folks-12 weeks to a better performance!
Plus, observational studies suggest that chowing down on a diet rich in omega-3s and the best vitamins to boost libido is linked to lower rates of erectile dysfunction. So, it’s clear these fats might just be your secret weapon for wellness.
But hold up! Before you start chugging fish oil like it’s your new pre-workout, know this: current clinical guidelines aren’t exactly waving the flag for omega-3s as a go-to treatment for erectile dysfunction. Why? There’s just not enough evidence to back it up yet.
So, what’s the game plan? Start incorporating omega-3 sources into your meals. Think fatty fish, flaxseeds, and walnuts. Not only will this help your heart, but it’ll also boost your overall function. It’s a win-win!
And hey, before you dive into high-dose omega-3 supplements, make sure to chat with a healthcare pro. You might need some medical supervision to keep things safe.
Remember, you don’t have to be perfect. You just have to start making those small changes!

L-Citrulline: Enhance Blood Flow for Better Performance
Let’s talk about L-Citrulline, the unsung hero of amino acids. This little guy isn’t just hanging out; he’s on a mission to boost your blood flow by cranking up nitric oxide production in your body. Why does that matter? Well, it’s key for stepping up your game in the bedroom.
Now, if you’ve ever felt like your hardware isn’t cooperating, you’re not alone. Research shows that L-Citrulline can be a game-changer for guys dealing with mild erectile dysfunction (ED). In a study with 20 men aged 29 to 78, those who took L-Citrulline saw their Sexual Health Inventory for Men (SHIM) scores jump from 8.32 to 10.96 after just a month. That’s some serious improvement!
So, how do you get in on this action? Here’s the lowdown:
- Daily Dose: Aim for 1.5 to 3 grams of L-Citrulline each day.
- Timing is Everything: Take it before you hit the sheets or crush a workout.
- Expect Results: This stuff can help make your erections harder and boost your chances of getting busy.
In short, if you’re looking to improve your intimate health, consider that L-Citrulline may be one of the best vitamins to boost libido. Remember, you don’t have to be perfect. You just have to start!

Tribulus Terrestris: Natural Libido Booster
Hey there, let’s talk about Tribulus Terrestris. This plant extract has been around the block, recognized as one of the best vitamins to boost libido and enhance performance in the bedroom. Research shows it might just be the secret sauce for guys looking to amp up their desire and satisfaction. In studies with men who were feeling a bit lackluster, taking between 750 to 1,500 mg daily led to a whopping 79% increase in their desire for intimacy. Now, the jury's still out on whether it actually raises testosterone levels - only 2 out of 10 studies found a slight bump, mostly in guys who were already low. But hey, many users swear by the best vitamins to boost libido and enhance their performance. Perfect for those special nights, like Valentine’s Day, right?
So, what’s the deal with dosages? Commonly, you’re looking at 250 to 750 mg per day. Some studies even suggest higher amounts based on your body weight. For example, if you weigh around 155 pounds (70 kg), a solid dose could be between 700 to 1,400 mg daily. Most studies report minimal side effects - think occasional stomach cramps or reflux - but overall, it seems pretty safe at those doses.
As research keeps rolling in on Tribulus Terrestris, it continues to be considered one of the best vitamins to boost libido for guys seeking natural ways to improve their health and performance. Remember, you don’t have to be perfect. You just have to start!

Maca Root: Traditional Enhancer of Sexual Desire
Alright, let’s talk about Maca root. This little powerhouse, hailing from the high Andean plateaus of Peru, has been recognized for over 2,000 years as one of the best vitamins to boost libido. Yeah, you heard that right! Research supports that the best vitamins to boost libido can enhance sexual desire and improve function for both guys and gals.
But here’s the kicker: most studies don’t show a big jump in testosterone or estrogen levels. So, how does it work? Maca is considered one of the best vitamins to boost libido due to its adaptogenic properties that help your body handle stress and maintain hormone balance. And trust me, that’s key for keeping your testosterone levels where they need to be, especially when looking for the best vitamins to boost libido.
Now, let’s get real about testosterone. It’s crucial for guys to focus on graceful aging, maintaining muscle mass, managing weight, and incorporating the best vitamins to boost libido. Studies suggest that if you stick with Maca, you might start feeling the benefits in about 6 to 8 weeks, with improvements ramping up through 12 weeks. Typical dosages? Aim for 1.5 to 3 grams a day.
Sure, there can be some side effects like bloating, mild stomach upset, headaches, or insomnia. But don’t sweat it! Maca comes in different forms - powder or capsules - so you can easily toss it into your daily routine. It’s a solid choice for anyone looking to boost their health and vitality, particularly with the best vitamins to boost libido as Valentine’s Day approaches.
So, are you ready to give it a shot? You don’t have to be perfect. You just have to start!

Fenugreek: Increase Testosterone and Sexual Function
Hey there, let’s talk about fenugreek. Yeah, that’s right, the little plant that’s been making waves in the world of men’s health. If you’re looking to boost your hormone game, this might just be your new best friend. Research shows that fenugreek is one of the best vitamins to boost libido and improve performance in the bedroom.
Check this out: in a study with 120 guys aged 43 to 75, those who took 600 mg of fenugreek seed extract daily reported some impressive results. We’re talking about 90% of them feeling a boost in hormone production along with the best vitamins to boost libido. Not too shabby, right? And if you’re younger, listen up: another study found that men aged 25 to 52 who took fenugreek extract twice a day saw their libido scores jump by over 25%, which suggests that it could be one of the best vitamins to boost libido in just six weeks.
So, what’s the magic behind this? It’s all about the active compounds in fenugreek, especially furostanolic saponins. These bad boys help regulate hormonal balance and improve blood flow-both crucial for keeping your sexual health in check. They even block enzymes like 5α-reductase and aromatase, which usually break down male hormones. So, yeah, they might just help keep those levels up.
Now, let’s get real about testosterone. It’s key for male vitality, especially since levels start to dip after 30. But don’t sweat it! You can support your hormonal health with some solid lifestyle choices. Think regular workouts, a balanced diet packed with lean proteins and whole grains, and managing stress like a pro.
When it comes to fenugreek, the sweet spot for dosages is between 500 to 600 mg a day. You’ll likely start noticing the benefits after about 8 to 12 weeks of sticking with it. But hold up-before you jump in, make sure to chat with your healthcare provider, especially if you’re on diabetes meds or blood thinners. Better safe than sorry, right?
So, there you have it! Fenugreek could be a game-changer for your health. Just remember, you don’t have to be perfect. You just have to start!

Saffron: Enhance Mood and Sexual Function
Saffron, the spice that comes from the flower of Crocus sativus, isn’t just a fancy addition to your meals. It has some serious potential to lift your mood and is among the best vitamins to boost libido in the bedroom. Research shows that saffron can help ease those pesky feelings of depression and anxiety that can totally hinder the effectiveness of the best vitamins to boost libido. A meta-analysis found that taking about 30 mg of saffron a day can really amp up your erectile function and overall satisfaction in the sack.
Think about it: guys who took saffron reported better sexual function, with noticeable improvements in arousal and lubrication compared to those who were just popping placebo pills. Plus, some studies suggest that saffron might even give your hormone levels a little boost, making it one of the best vitamins to boost libido and enhance overall male vitality. And let’s be real-testosterone is key for aging gracefully, keeping your muscles intact, and managing your weight.
So, how do you make saffron work for you? Here’s the game plan:
- Spice It Up: Add saffron to your meals or grab some supplements.
- Daily Dose: Aim for that sweet spot of 30 mg for the best results.
- Combine Forces: Pair saffron with other testosterone-boosting moves, like hitting the gym regularly and eating a balanced diet.
In short, saffron could be among the best vitamins to boost libido, acting as your new secret weapon for enhancing your sexual health and well-being, especially when you’re gearing up for special occasions like Valentine’s Day. Remember, you don’t have to be perfect. You just have to start!

Conclusion
Let’s be real: boosting your libido and overall sexual health isn’t just about quick fixes. It’s a whole journey, and it starts with understanding how crucial vitamins and supplements are. We’re talking about the best vitamins to kick your libido into high gear - like Vitamin D, B complex, magnesium, omega-3 fatty acids, and more. These bad boys can naturally elevate your testosterone levels and amp up your sexual performance.
Each vitamin has its own superpower:
- Vitamin D? It’s essential for hormone production.
- B complex vitamins? They’re your energy boosters.
- Magnesium? It’s all about muscle function and testosterone levels.
- Omega-3 fatty acids? They’re key for circulation, which is a must for sexual health.
Plus, natural supplements like L-Citrulline, Tribulus Terrestris, Maca root, Fenugreek, and Saffron are your allies in the quest for better libido and vitality.
So, what’s the game plan? Start taking proactive steps to tackle any vitamin deficiencies. Incorporate these nutrients into your daily routine, and you’ll see some serious improvements in your sexual health. Regular check-ins with your healthcare provider and personalized treatment plans - like testosterone replacement therapy - can also make a big difference in your overall well-being.
Here’s the bottom line: small, consistent changes can lead to big wins in libido and health. Embrace this journey toward better health and vitality. Start making informed choices today! You don’t have to be perfect. You just have to start!
Frequently Asked Questions
What services does the Men's Wellness Clinic offer?
The Men's Wellness Clinic offers personalized hormone replacement therapy (TRT) and wellness optimization, including on-site lab testing, tailored treatment plans, weekly injections, and monthly take-home options.
How can low hormone levels affect men?
Low hormone levels can lead to energy crashes, weight gain, decreased libido, and overall feelings of being unwell.
What are the benefits of testosterone replacement therapy (TRT)?
TRT can boost energy levels, help build muscle, improve libido, and aid in the prevention of diseases like cardiovascular issues and diabetes.
What are Aminoplex injections and their benefits?
Aminoplex injections are a combination of amino acids that assist with muscle repair and recovery, helping to alleviate post-workout soreness. They are available for $20 once a week.
How does the clinic personalize treatment plans?
The clinic tailors treatment based on individual progress and feedback, ensuring that each plan evolves according to the patient’s needs and the latest research.
What potential side effects should patients be aware of when undergoing hormone therapy?
Potential side effects of hormone therapy may include acne and mood swings, so it’s important to monitor how you feel during treatment.
Why is Vitamin D important for men’s health?
Vitamin D plays a crucial role in hormone production, particularly testosterone, and is essential for strong bones and muscle function. Low levels can lead to decreased libido and reproductive health issues.
How can men boost their Vitamin D levels?
Men can increase Vitamin D levels by getting sun exposure, consuming foods rich in Vitamin D (like fatty fish and fortified cereals), and considering supplements if necessary.
What role do B complex vitamins play in men's health?
B complex vitamins, particularly B6, B12, and folate, are vital for energy production and hormonal balance, which are important for stamina and libido.
What are the daily recommended intakes of B6, B12, and folate for men over 60?
Men over 60 should aim for 1.3 mg of B6, 2.4 mcg of B12, and 400 μg of folate each day to support hormonal health and energy levels.
List of Sources
- Men's Health Clinic: Personalized Testosterone Replacement Therapy
- How to get TRT in 2026: Your guide to optimizing testosterone levels (https://nypost.com/health/how-to-get-trt)
- Low testosterone signs men can’t ignore — and what experts say about hormone therapy (https://foxnews.com/health/low-testosterone-signs-men-cant-ignore-what-experts-say-about-hormone-therapy)
- What the FDA’s Latest Expert Panel Reveals About Testosterone Therapy for Men - Couri Center (https://couricenter.com/blog/fda-expert-panel-testosterone-therapy-men)
- The Men’s Wellness Clinics Scaling A New Concierge-Like Model (https://forbes.com/sites/tanyaakim/2026/02/20/the-mens-wellness-clinics-scaling-a-new-concierge-like-model)
- Vitamin D: Essential for Testosterone Production
- Testosterone Replacement Therapy for Men in 2026: Answers, Costs, Myths, and Your Next Steps - VidaVital MD (https://vidavitalmedical.com/testosterone-replacement-therapy-for-men-in-2026-answers-costs-myths-and-your-next-steps)
- The Role of Vitamin D in Men’s Sexual Health and Testosterone Physiology - Obsidian Mens Health (https://obsidianmenshealth.com/the-role-of-vitamin-d-in-mens-sexual-health-and-testosterone-physiology)
- Association Between Vitamin D Deficiency and Testosterone Levels in Adult Males: A Systematic Review - PMC (https://pmc.ncbi.nlm.nih.gov/articles/PMC10518189)
- Frontiers | 25-hydroxyvitamin D and testosterone levels association through body mass index: A cross-sectional study of young men with obesity (https://frontiersin.org/journals/endocrinology/articles/10.3389/fendo.2022.960222/full)
- Vitamin B Complex: Boost Energy and Hormonal Balance
- Why B Vitamins Transform Hormone Therapy Results - Redefining Menopause (https://redefiningmenopause.com/articles/why-b-vitamins-transform-hormone-therapy-results)
- New research unveils vast influence of B vitamins on health and disease (https://news-medical.net/news/20250804/New-research-unveils-vast-influence-of-B-vitamins-on-health-and-disease.aspx)
- Vitamin B Complex and Male Hormones: Energy and Testosterone After 60 (https://goldmanlaboratories.com/blogs/blog/vitamin-b-testosterone?srsltid=AfmBOoqzsNOI-wX1v_oFwcPn2IaK2ez5d2N3geiP2iSICrPYRwXatyVo)
- Vitamin B Complex Quotes (1 quote) (https://goodreads.com/quotes/tag/vitamin-b-complex)
- B Complex Vitamins: The Energy and Hormone Helpers. Find out how... (https://your-nutrition.co.uk/post/b-complex-vitamins-the-energy-and-hormone-helpers)
- Magnesium: Support Testosterone Levels and Muscle Function
- Facebook (https://newsroom.clevelandclinic.org/2026/02/20/from-stress-to-sleep-the-many-benefits-of-magnesium)
- Does magnesium increase testosterone? (https://healthymale.org.au/health-article/does-magnesium-increase-testosterone)
- The Interplay between Magnesium and Testosterone in Modulating Physical Function in Men - PMC (https://pmc.ncbi.nlm.nih.gov/articles/PMC3958794)
- Effects of magnesium supplementation on testosterone levels of athletes and sedentary subjects at rest and after exhaustion - PubMed (https://pubmed.ncbi.nlm.nih.gov/20352370)
- Omega-3 Fatty Acids: Improve Circulation and Sexual Health
- Home Page | COGR (https://cogr.edu/?news=omega-3-fatty-acids-and-erectile-dysfunction-can-1ce8sexual-they-improve-sexual-health)
- Omega-3s to Improve your Sex-Life (https://myaquaomega.ca/blogs/benefits/omega-3s-to-improve-your-sex-life?srsltid=AfmBOopBrgxYaSUhabbVZZ3idNK8gWfdTio4vlHUoHzxlMyffE4i4x_p)
- Study Details | NCT00406874 | Effect of Omega 3 Fats on Sperm Quality and Sexual Function | ClinicalTrials.gov (https://clinicaltrials.gov/study/NCT00406874)
- Does Omega-3 Help with Erectile Dysfunction? Evidence and Treatments – Bolt Pharmacy (https://boltpharmacy.co.uk/guide/does-omega-3-help-with-erectile-dysfunction)
- Omega 3 fatty acid improves sexual and erectile function in BPF-treated rats by upregulating NO/cGMP signaling and steroidogenic enzymes activities - PMC (https://pmc.ncbi.nlm.nih.gov/articles/PMC10593954)
- L-Citrulline: Enhance Blood Flow for Better Performance
- Erectile Dysfunction and L-Citrulline: What You Should Know (https://healthline.com/health/erectile-dysfunction/l-citrulline)
- L-Citrulline for ED and Other Benefits for Males | Ro (https://ro.co/erectile-dysfunction/l-citrulline)
- Oral L-Citrulline Supplementation Improves Erection Hardness in Men With Mild Erectile Dysfunction (https://sciencedirect.com/science/article/abs/pii/S0090429510016614)
- Oral L-citrulline and Transresveratrol Supplementation Improves Erectile Function in Men With Phosphodiesterase 5 Inhibitors: A Randomized, Double-Blind, Placebo-Controlled Crossover Pilot Study - PMC (https://pmc.ncbi.nlm.nih.gov/articles/PMC6302103)
- Tribulus Terrestris: Natural Libido Booster
- Does Tribulus Terrestris Really Work? An Evidence-Based Look (https://healthline.com/nutrition/tribulus-terrestris)
- Tribulus terrestris might show promise for erectile dysfunction - Study Summary (https://examine.com/research-feed/study/dpPGyd?srsltid=AfmBOoqCNxRD4to_0znv3P0j53XVJCy5Hdoxl1xiC-jD8k0762UBL8kx)
- The Profertility and Aphrodisiac Activities of Tribulus terrestris L.: Evidence from Meta‐Analyses (https://onlinelibrary.wiley.com/doi/10.1155/2023/7118431)
- FDA OKs libido-boosting pill for older women who have gone through menopause (https://apnews.com/article/women-libido-addyi-pill-fda-sexual-health-a6b34c5c94cb31f5908b200097f983da)
- Insights into Supplements with Tribulus Terrestris used by Athletes - PMC (https://pmc.ncbi.nlm.nih.gov/articles/PMC4120469)
- Maca Root: Traditional Enhancer of Sexual Desire
- Does Maca Root Boost Sex Drive? The Science and Your Usage Plan | Ubie Doctor's Note (https://ubiehealth.com/doctors-note/maca-root-women-libido-dosage-science-sex-drive-7933e1)
- Maca Root Libido Benefits for Men & Women: Evidence-Based RCT Summary (https://qnwellness.com/blogs/article/maca-root-libido-benefits-for-men-women-evidence-based-rct-summary)
- A Double-Blind Placebo-Controlled Trial of Maca Root as Treatment for Antidepressant-Induced Sexual Dysfunction in Women - PMC (https://pmc.ncbi.nlm.nih.gov/articles/PMC4411442)
- Libido Crashing? Why Maca Root Works and Medically Approved Next Steps | Ubie Doctor's Note (https://ubiehealth.com/doctors-note/libido-crashing-maca-root-works-clinicals-steps-47)
- Does Maca Root Improve Sexual Desire? Science-Backed Evidence and Benefits - Technology Org (https://technology.org/how-and-why/does-maca-improve-sexual-desire)
- Fenugreek: Increase Testosterone and Sexual Function
- Fenugreek Not Just For Your Curry; Improves Male Libido Too (https://medicalnewstoday.com/articles/229056)
- Fenugreek for ED : Benefits, Uses & Sexual Health Effects | Allo Health Blog (https://allohealth.com/blog/sexual-dysfunction/erectile-dysfunction/how-to-use-fenugreek-for-erectile-dysfunction)
- Can Fenugreek Boost Your Testosterone Levels? (https://healthline.com/nutrition/fenugreek-for-testosterone)
- Fenugreek for Testosterone: Does This Ancient Herb Work for Men Over (https://goldmanlaboratories.com/blogs/blog/blog-fenugreek-testosterone?srsltid=AfmBOoq4lfSUH0qjsy5dAqtk_XTSey89zJ4K0LYp7sDs8_nXTcJyTOu5)
- Fenugreek (Trigonella foenum-graecum) as a Natural Therapeutic Agent in Type 2 Diabetes, PCOS, and Testosterone Deficiency: A Consolidated Clinical Review - medtigo Journal (https://journal.medtigo.com/fenugreek-trigonella-foenum-graecum-as-a-natural-therapeutic-agent-in-type-2-diabetes-pcos-and-testosterone-deficiency-a-consolidated-clinical-review)
- Saffron: Enhance Mood and Sexual Function
- The role of saffron (Crocus sativus L) on testosterone and depression in andropause middle-aged and elderly men: a systematic review (https://emerald.com/nfs/article/53/8/1419/300636/The-role-of-saffron-Crocus-sativus-L-on)
- Effects of Saffron Extract Supplementation on Mood, Well-Being, and Response to a Psychosocial Stressor in Healthy Adults: A Randomized, Double-Blind, Parallel Group, Clinical Trial - PMC (https://pmc.ncbi.nlm.nih.gov/articles/PMC7882499)
- Common spice may beat depression and boost sexual health, doctor says (https://foxnews.com/health/common-spice-may-beat-depression-boost-sexual-health-doctor-says)
- A Systematic Review of Randomized Controlled Trials Examining the Effectiveness of Saffron (Crocus sativus L.) on Psychological and Behavioral Outcomes - PMC (https://pmc.ncbi.nlm.nih.gov/articles/PMC5747362)

